小度生活
首页
美食营养
手工爱好
生活家居
返回
小度生活
首页
美食营养
游戏数码
手工爱好
生活家居
健康养生
运动户外
职场理财
情感交际
母婴教育
时尚美容
知识问答
生活知识
生活百科
搜索
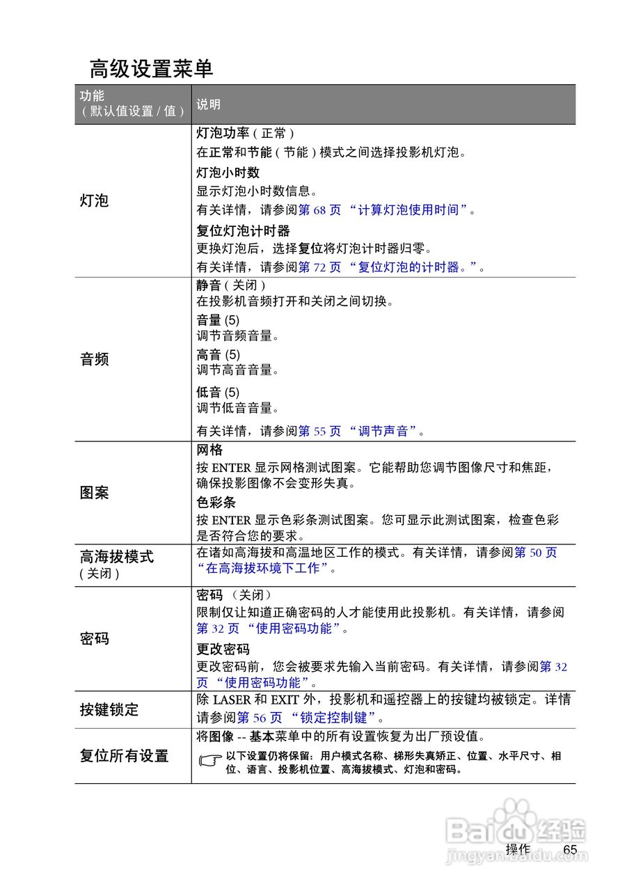
明基SP830投影机使用说明书:[7]
2026-03-26 01:58:46
本篇为《明基SP830投影机使用说明书》,主要介绍该产品的使用方法以及常见故障解决方案。
(共篇)
上一篇:
|
下一篇:
声明:
本网站引用、摘录或转载内容仅供网站访问者交流或参考,不代表本站立场,如存在版权或非法内容,请联系站长删除,联系邮箱:site.kefu@qq.com。
相关推荐
明基SP830投影机使用说明书:[6]
阅读量:49
明基SP840投影机使用说明书:[7]
阅读量:55
明基SP840投影机使用说明书:[8]
阅读量:195
明基SP840投影机使用说明书:[1]
阅读量:181
明基SP840投影机使用说明书:[5]
阅读量:52
猜你喜欢
late是什么意思
有志不在年高的意思
sometimes是什么意思
先天下之忧而忧 后天下之乐而乐的意思
20多万买什么车好
奥运会什么时候开始
宁缺毋滥是什么意思
电子血压计什么牌子好
ear是什么意思
wife是什么意思
猜你喜欢
3是什么意思
氤氲的意思
封箱是什么意思
婀娜多姿的意思
缺省是什么意思
上海有什么好玩的景点
伴郎穿什么
无所不至的意思
吹哨人是什么意思
悟性是什么意思