小度生活
首页
美食营养
手工爱好
生活家居
返回
小度生活
首页
美食营养
游戏数码
手工爱好
生活家居
健康养生
运动户外
职场理财
情感交际
母婴教育
时尚美容
知识问答
生活知识
搜索
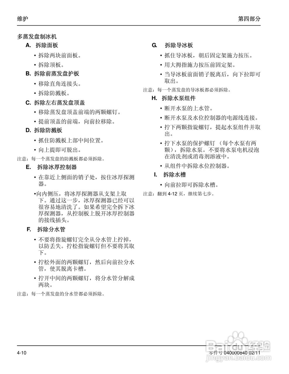
Manitowoc万利多SD0302A制冰机说明书:[5]
2026-01-02 03:13:31
(共篇)
上一篇:
|
下一篇:
声明:
本网站引用、摘录或转载内容仅供网站访问者交流或参考,不代表本站立场,如存在版权或非法内容,请联系站长删除,联系邮箱:site.kefu@qq.com。
相关推荐
Manitowoc万利多SD1002A制冰机说明书:[5]
阅读量:31
Manitowoc万利多SD1692N制冰机说明书:[5]
阅读量:88
Manitowoc万利多SD0853W制冰机说明书:[5]
阅读量:66
Manitowoc万利多SD0592N制冰机说明书:[5]
阅读量:168
制冰机制冰慢怎么调节
阅读量:162
猜你喜欢
7月21日是什么星座
哽咽是什么意思
五行是什么意思
篮球什么牌子好
真菌感染用什么药
外贸原单是什么意思
压抑是什么意思
cpu核数是什么意思
公积金贷款买房需要什么条件
回路是什么意思
猜你喜欢
白子是什么
白露是什么季节
乙脑疫苗什么时候打
周记是什么意思
醪糟是什么
中国传统文化有什么
麻烦的反义词是什么
平静的反义词是什么
qc小组是什么意思
神奇的近义词是什么