小度生活
首页
美食营养
手工爱好
生活家居
返回
小度生活
首页
美食营养
游戏数码
手工爱好
生活家居
健康养生
运动户外
职场理财
情感交际
母婴教育
时尚美容
知识问答
生活知识
搜索
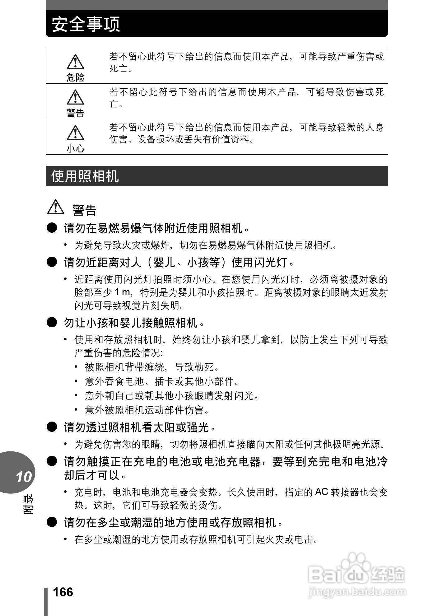
奥林巴斯C-7000数码相机说明书:[17]
2025-12-12 09:48:10
本篇为《奥林巴斯C-7000数码相机说明书》,主要介绍该产品的使用方法以及常见故障解决方案。
(共篇)
上一篇:
|
下一篇:
声明:
本网站引用、摘录或转载内容仅供网站访问者交流或参考,不代表本站立场,如存在版权或非法内容,请联系站长删除,联系邮箱:site.kefu@qq.com。
相关推荐
奥林巴斯C-7000数码相机说明书:[16]
阅读量:188
奥林巴斯C-7000数码相机说明书:[15]
阅读量:181
数码相机fe-350wide使用说明
阅读量:125
数码相机购买有什么指南
阅读量:74
数码相机维修教程
阅读量:62
猜你喜欢
梦见老鼠是什么意思
tg是什么意思
线上线下是什么意思
83年属什么
承兑是什么意思
8月18日是什么节日
凝视的近义词是什么
得了艾滋病有什么症状
意象是什么意思
阿胶是什么做的
猜你喜欢
每逢佳节倍思亲的上一句是什么
7月25日是什么星座
朋友是什么排比句
黑匣子什么颜色
期房是什么意思
挂靠是什么意思
假如时光倒流我能做什么是什么歌
加多宝和王老吉什么关系
屈原姓什么的
布草是什么