小度生活
首页
美食营养
手工爱好
生活家居
返回
小度生活
首页
美食营养
游戏数码
手工爱好
生活家居
健康养生
运动户外
职场理财
情感交际
母婴教育
时尚美容
知识问答
生活知识
生活百科
搜索
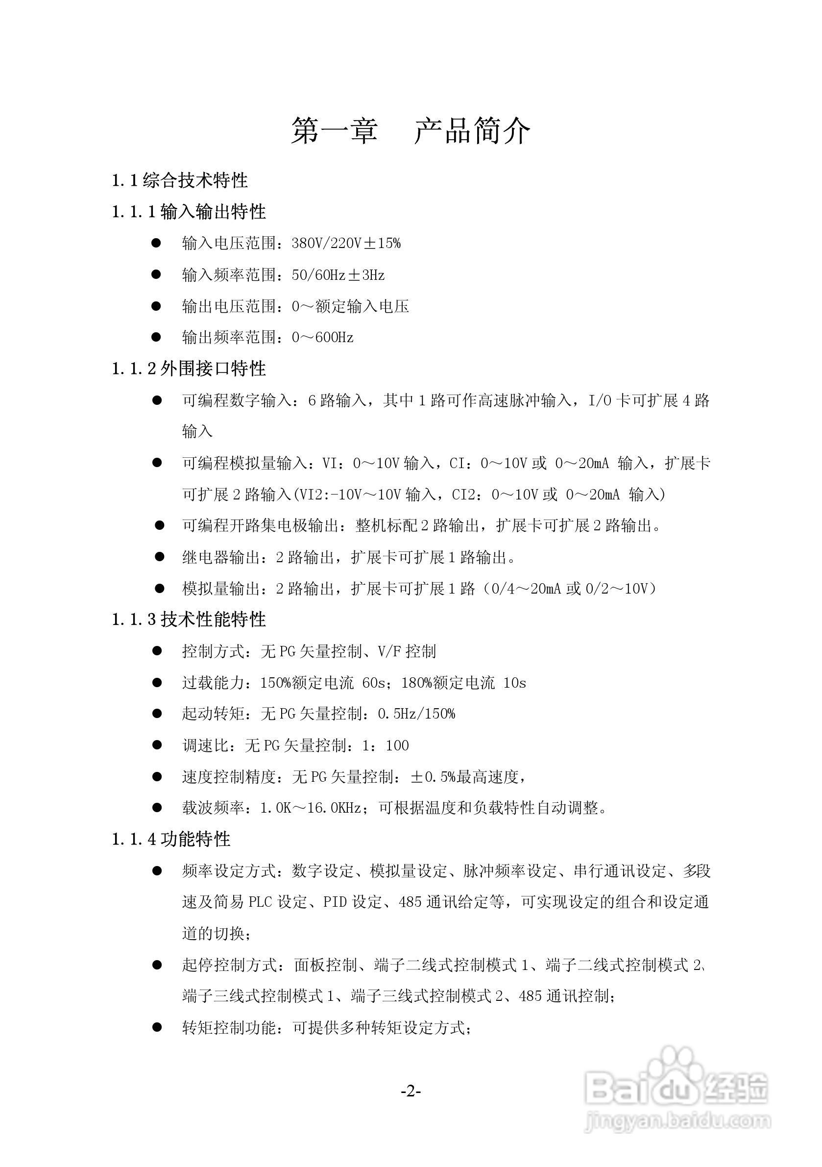
沃森VSI100-G2S0004变频器使用说明书:[1]
2026-04-03 05:49:27
本篇为《沃森VSI100-G2S0004变频器使用说明书》,主要介绍该产品的使用方法以及常见故障解决方案。
(共篇)
下一篇:
声明:
本网站引用、摘录或转载内容仅供网站访问者交流或参考,不代表本站立场,如存在版权或非法内容,请联系站长删除,联系邮箱:site.kefu@qq.com。
相关推荐
沃森VSI100-G2S0004变频器使用说明书:[6]
阅读量:65
沃森VD100-4T-3.7GB变频器使用说明书:[2]
阅读量:141
沃森VD100-4T-3.7GB变频器使用说明书:[1]
阅读量:60
沃森VD100-4T-3.7GB变频器使用说明书:[3]
阅读量:99
沃森VD100-4T-3.7GB变频器使用说明书:[4]
阅读量:58
猜你喜欢
磷酸氢钙的作用
新闻知识
染发什么颜色好看
皮肤黑的人适合穿什么颜色
什么是垃圾邮件
牛顿运动定律
女生乳头长什么样
早教知识
属蛇的和什么属相相克
男人带什么手串好
猜你喜欢
大学生环保知识竞赛
什么叫等位基因
交通安全知识
莲花什么时候开
沉香茶的功效与作用
炒黑豆的功效与作用
红薯的功效与作用
什么的自述
胶原蛋白有什么作用
rainbow什么意思