小度生活
首页
美食营养
手工爱好
生活家居
返回
小度生活
首页
美食营养
游戏数码
手工爱好
生活家居
健康养生
运动户外
职场理财
情感交际
母婴教育
时尚美容
知识问答
搜索
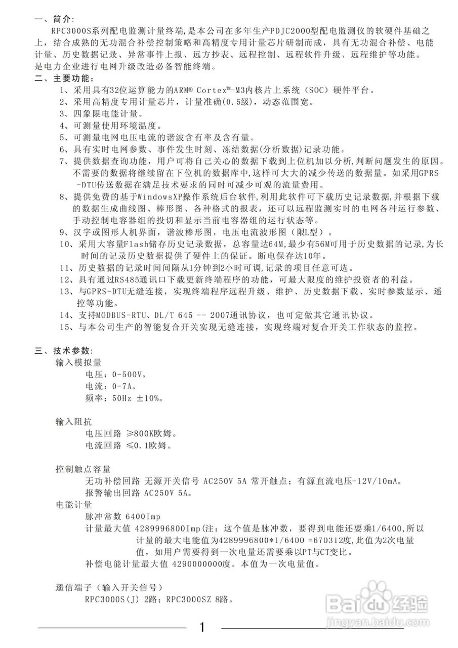
RPC3000S系列配电监测计量终端使用说明书:[1]
2025-11-19 08:10:08
本篇为《RPC3000S系列配电监测计量终端使用说明书》,主要介绍该产品的使用方法以及常见故障解决方案。
(共篇)
下一篇:
声明:
本网站引用、摘录或转载内容仅供网站访问者交流或参考,不代表本站立场,如存在版权或非法内容,请联系站长删除,联系邮箱:site.kefu@qq.com。
相关推荐
KY-3000S硫测定仪使用说明书:[1]
阅读量:165
46系列智能配电仪表说明书:[1]
阅读量:121
RPP-3000S荧光定硫仪使用说明书:[3]
阅读量:65
KY-3000S硫测定仪使用说明书:[2]
阅读量:24
配电箱系统图学习
阅读量:196
猜你喜欢
1972年出生是什么命
什么手机
摆摊卖什么最挣钱
1974年属什么
我总在每一个黑夜想你是什么歌
人工是什么字
血常规能检查出什么
gprs是什么
rap是什么意思
hummer是什么车
猜你喜欢
跟单员是做什么的
175 92a是什么尺码
腰疼是什么原因
汽车suv是什么意思
沙眼是什么
僚机是什么意思
什么是低烧
坚定的反义词是什么
大连有什么好玩的地方
分数单位是什么