小度生活
首页
美食营养
手工爱好
生活家居
返回
小度生活
首页
美食营养
游戏数码
手工爱好
生活家居
健康养生
运动户外
职场理财
情感交际
母婴教育
时尚美容
知识问答
生活知识
搜索
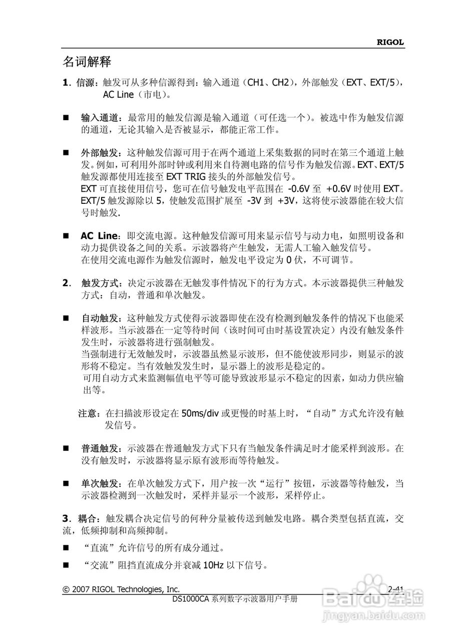
DS1062CA数字示波器使用说明书:[7]
2026-02-07 03:03:09
本篇为《DS1062CA数字示波器使用说明书》,主要介绍该产品的使用方法以及常见故障解决方案。
(共篇)
上一篇:
|
下一篇:
声明:
本网站引用、摘录或转载内容仅供网站访问者交流或参考,不代表本站立场,如存在版权或非法内容,请联系站长删除,联系邮箱:site.kefu@qq.com。
相关推荐
DS1062CA数字示波器使用说明书:[8]
阅读量:134
DS1062CA数字示波器使用说明书:[12]
阅读量:36
GDS-800 Series数字示波器使用说明书:[7]
阅读量:143
数字示波器使用方法
阅读量:105
数字示波器使用中常见问题
阅读量:191
猜你喜欢
瓦尔塔蓄电池怎么样
怎么蒸鸡蛋糕
孕妇被蚊子咬了怎么办
空调扇怎么用
怎么卸载显卡驱动
生育险怎么用
windows.old怎么删除
宣传稿怎么写
怎么开通创业板
荠菜怎么吃
猜你喜欢
转氨酶高是怎么治疗
苹果4s怎么下载软件
怎么截视频
怎么做软件
滴滴打车怎么付款
离婚孩子怎么判
脸上青春痘怎么治
人死了会怎么样
fastboot模式怎么进入
健身怎么吃