小度生活
首页
美食营养
手工爱好
生活家居
返回
小度生活
首页
美食营养
游戏数码
手工爱好
生活家居
健康养生
运动户外
职场理财
情感交际
母婴教育
时尚美容
知识问答
生活知识
生活百科
搜索
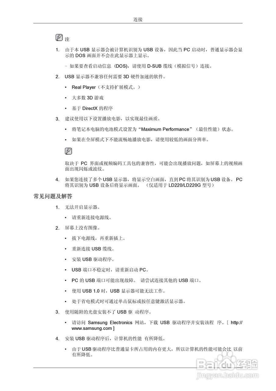
三星LD190液晶显示器使用说明书:[3]
2026-05-12 03:13:35
(共篇)
上一篇:
|
下一篇:
声明:
本网站引用、摘录或转载内容仅供网站访问者交流或参考,不代表本站立场,如存在版权或非法内容,请联系站长删除,联系邮箱:site.kefu@qq.com。
相关推荐
三星LD190液晶显示器使用说明书:[1]
阅读量:92
三星LD190液晶显示器使用说明书:[5]
阅读量:185
三星190S液晶显示器使用说明书:[5]
阅读量:56
三星s8闹钟图标怎么关
阅读量:186
三星s8 打开usb调试教程
阅读量:141
猜你喜欢
减肥体操
深圳美食攻略
惠州旅游攻略
看恐怖片减肥
喝水喝多了会怎么样
红烧鱼的家常做法视频
红烧黄花鱼的家常做法
哈尔滨师范大学怎么样
金银岛简介
川藏线攻略
猜你喜欢
艾叶泡脚能减肥吗
不锈钢锅烧黑了怎么办
减肥的办法
桂林旅游自由行攻略
简单减肥
贫困申请理由怎么写
康师傅红烧牛肉面
培训机构简介
小孩子流鼻涕怎么办
农村合作社怎么办理