小度生活
首页
美食营养
手工爱好
生活家居
返回
小度生活
首页
美食营养
游戏数码
手工爱好
生活家居
健康养生
运动户外
职场理财
情感交际
母婴教育
时尚美容
知识问答
生活知识
搜索
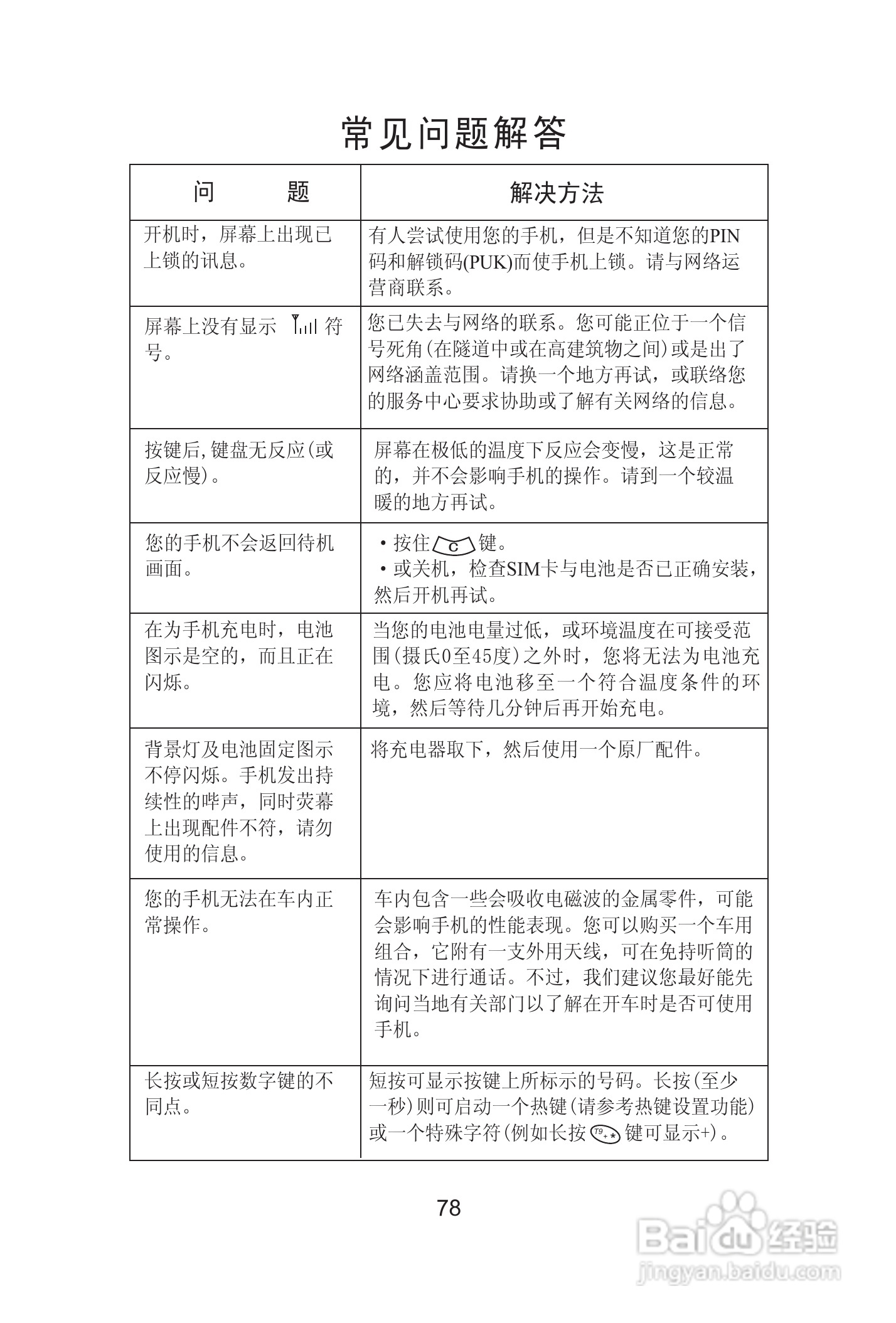
海尔手机Z8000型使用说明书:[9]
2026-02-28 04:55:46
(共篇)
上一篇:
声明:
本网站引用、摘录或转载内容仅供网站访问者交流或参考,不代表本站立场,如存在版权或非法内容,请联系站长删除,联系邮箱:site.kefu@qq.com。
相关推荐
海尔手机Z8000型使用说明书:[8]
阅读量:122
海尔手机Z8000型使用说明书:[3]
阅读量:193
海尔手机F1100型使用说明书:[9]
阅读量:80
海尔手机Z3610型使用说明书:[9]
阅读量:90
海尔HG-H2手机使用说明书:[9]
阅读量:115
猜你喜欢
隐忍是什么意思
ticket是什么意思
4月4日是什么星座
塔楼是什么意思
example是什么意思
1月4日是什么星座
什么是绿茶
tg是什么意思
床笠是什么
宋慈被尊为世界什么鼻祖
猜你喜欢
阴虱用什么药
良人是什么意思
脑卒中是什么意思
10月份是什么星座
火红火红的什么
cmcc是什么意思
前端开发需要学什么
gg是什么意思
hz是什么意思
双c是什么牌子