小度生活
首页
美食营养
手工爱好
生活家居
返回
小度生活
首页
美食营养
游戏数码
手工爱好
生活家居
健康养生
运动户外
职场理财
情感交际
母婴教育
时尚美容
知识问答
生活知识
搜索
JVC GZ-MG630AC数码摄像机说明书:[8]
2026-01-14 11:23:26
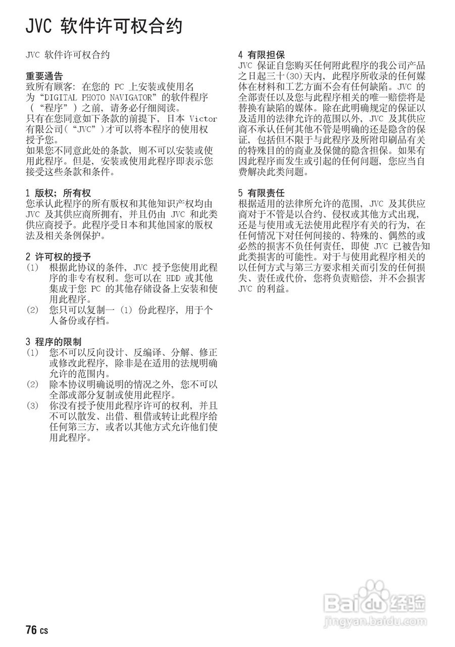
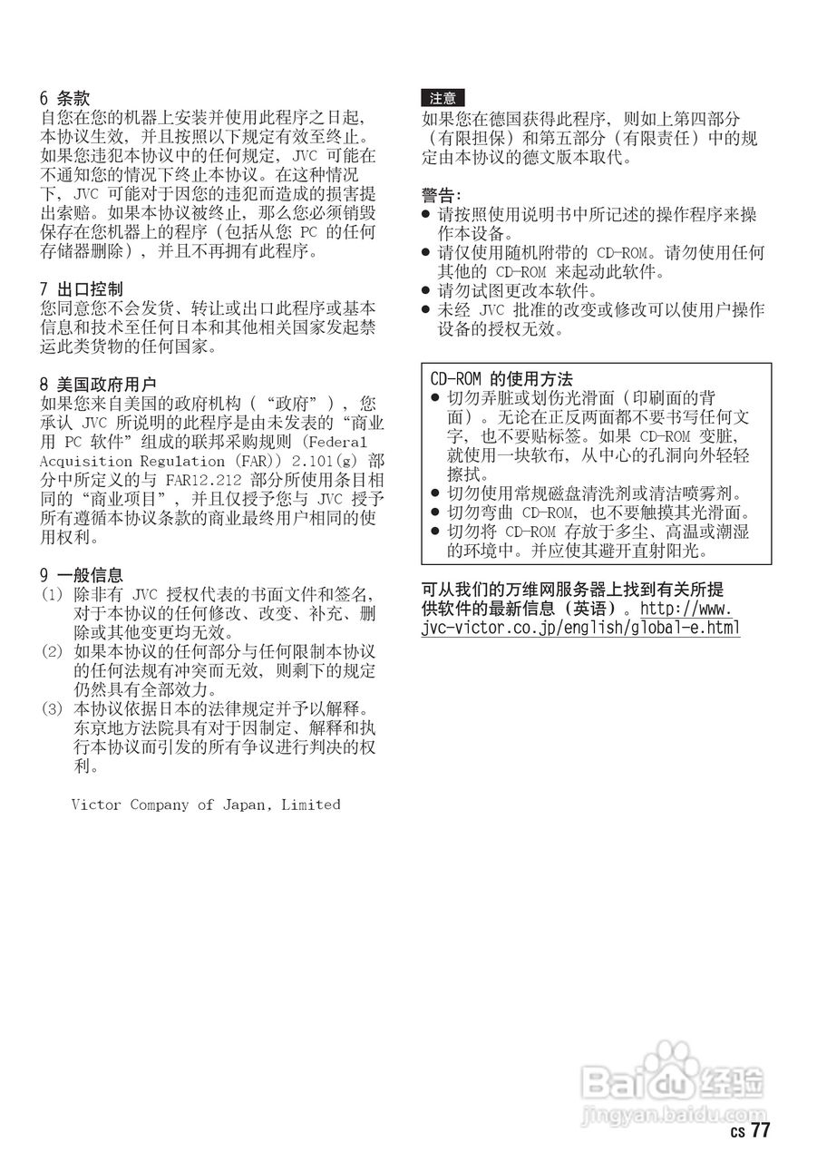
本篇为《JVC GZ-MG630AC数码摄像机说明书》,主要介绍该产品的使用方法以及常见故障解决方案。
(共篇)
上一篇:
声明:
本网站引用、摘录或转载内容仅供网站访问者交流或参考,不代表本站立场,如存在版权或非法内容,请联系站长删除,联系邮箱:site.kefu@qq.com。
相关推荐
JVC GZ-MG630AC数码摄像机说明书:[6]
阅读量:159
JVC GZ-MG275AC数码摄像机说明书:[6]
阅读量:176
JVC GZ-MG130AC数码摄像机说明书:[6]
阅读量:158
JVC GZ-MG275AC数码摄像机说明书:[7]
阅读量:137
JVC GZ-MG275AC数码摄像机说明书:[4]
阅读量:168
猜你喜欢
怎样做炸酱面好吃
危险方法危害公共安全罪
陆龟怎么养
腰间盘突出的治疗方法
冬笋怎么做好吃又简单
龙虾的做法大全
带鱼怎么做好吃又简单
宿州学院怎么样
脸上的色斑怎么去除
牛肉包子怎么做好吃
猜你喜欢
烟台南山学院怎么样
怎么做视频短片
喝醉了怎么快速解酒
淘宝店铺名字大全
治疗湿疹最快的方法
最全的解梦大全
乳晕黑怎么办
鲫鱼豆腐汤怎么做好吃
加油韩语怎么写
冬季钓鱼技巧大全