小度生活
首页
美食营养
手工爱好
生活家居
返回
小度生活
首页
美食营养
游戏数码
手工爱好
生活家居
健康养生
运动户外
职场理财
情感交际
母婴教育
时尚美容
知识问答
生活知识
搜索
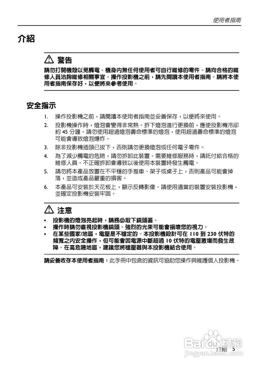
HP VP6100系列数位投影机使用手册:[1]
2026-02-06 03:47:53
本篇为《HP VP6100系列数位投影机使用手册》,主要介绍该产品的使用方法以及常见故障解决方案。
(共篇)
下一篇:
声明:
本网站引用、摘录或转载内容仅供网站访问者交流或参考,不代表本站立场,如存在版权或非法内容,请联系站长删除,联系邮箱:site.kefu@qq.com。
相关推荐
投影机的安装与调试
阅读量:49
惠普(康柏) HP vp6210 Digital Projector投影机说明:[1]
阅读量:26
惠普(康柏) HP vp6110 Digital Projector投影机说明:[1]
阅读量:75
投影机怎样连接使用
阅读量:127
惠普(康柏) HP vp6315 Digital Projector投影机说明:[1]
阅读量:189
猜你喜欢
粤菜大全
属虎的属相婚配表大全
小学生手工制作大全
高考作文大全
excel怎么画线
手机报价大全
多人游戏大全
osu怎么玩
b超单怎么看
华晨宇个人资料简介
猜你喜欢
鲁滨逊漂流记简介
怎么给电脑设密码
床吻震车视频大全
汽车之家2018最新报价大全
蛇图片大全
运动简笔画图片大全
动物世界交配大全
美女视频黄频大全视频免费
重庆话大全
蔬菜图片大全