小度生活
首页
美食营养
手工爱好
生活家居
返回
小度生活
首页
美食营养
游戏数码
手工爱好
生活家居
健康养生
运动户外
职场理财
情感交际
母婴教育
时尚美容
知识问答
生活知识
搜索
洪铭电子HM2798 变压器综合参数测试仪说明书:[2]
2026-02-09 00:55:39
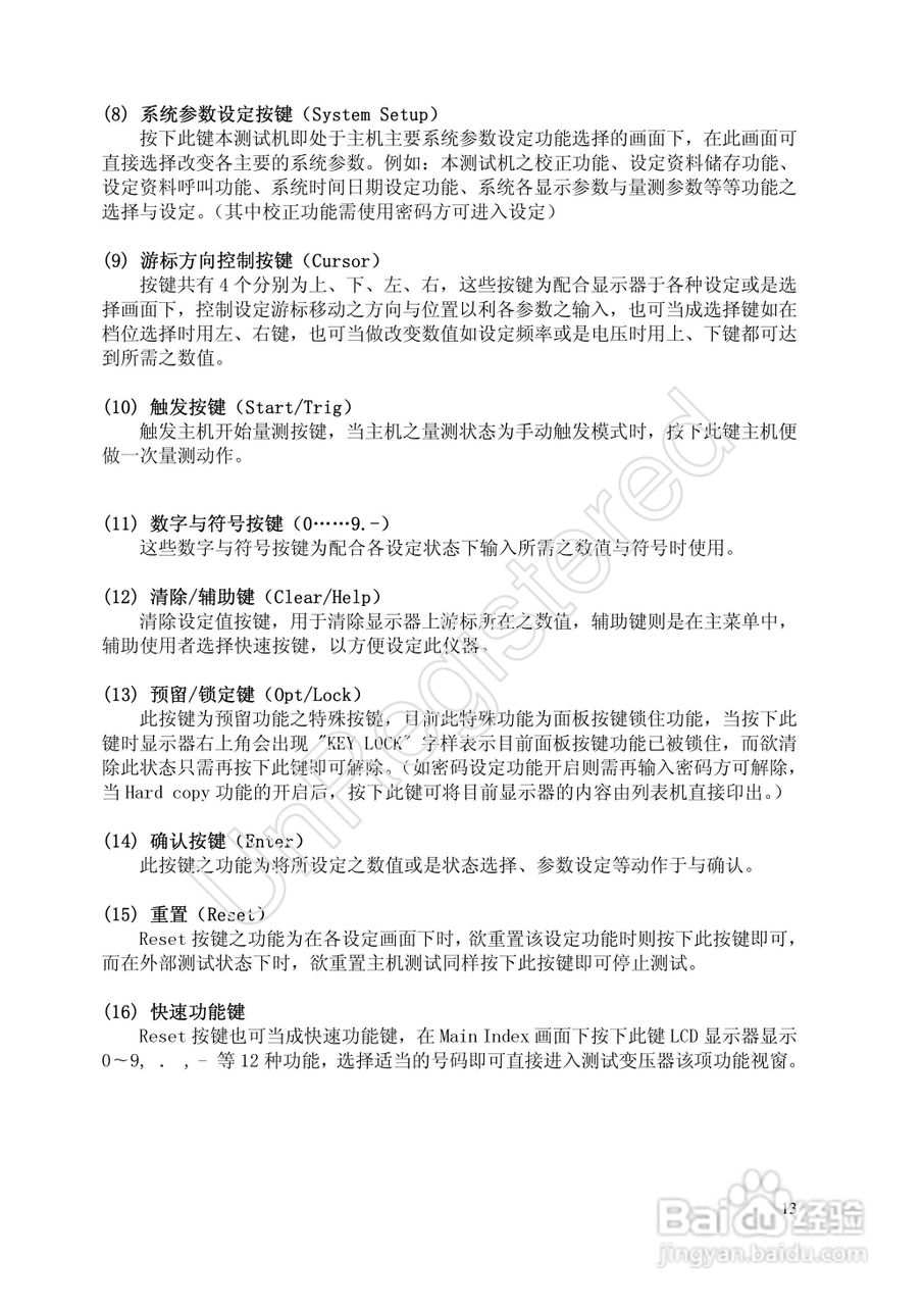
本篇为《洪铭电子HM2798 变压器综合参数测试仪说明书》,主要介绍该产品的使用方法以及常见故障解决方案。
(共篇)
上一篇:
|
下一篇:
声明:
本网站引用、摘录或转载内容仅供网站访问者交流或参考,不代表本站立场,如存在版权或非法内容,请联系站长删除,联系邮箱:site.kefu@qq.com。
相关推荐
洪铭电子HM2798 变压器综合参数测试仪说明书:[9]
阅读量:169
洪铭电子HM2798 变压器综合参数测试仪说明书:[5]
阅读量:96
洪铭电子HM9460电感自谐频率分选仪说明书:[2]
阅读量:134
变压器变比测试仪测试方法
阅读量:78
变压器满负载的测试方法
阅读量:140
猜你喜欢
运动紧身衣
cotton什么意思
小学运动会投稿
焦栀子的功效与作用
花果茶的功效与作用
抗利尿激素的作用
韭菜和什么不能一起吃
排量大小有什么区别
猴子尾巴的作用
习主席什么时候上任
猜你喜欢
三年级运动会作文
丹皮的功效与作用
反问句的作用
礼仪知识
南北杏的功效与作用
瓜蒌子的功效与作用
凤眼果的功效与作用
盐藻的功效与作用
买什么手机好用又便宜
武汉的车牌号应是什么开头