小度生活
首页
美食营养
手工爱好
生活家居
返回
小度生活
首页
美食营养
游戏数码
手工爱好
生活家居
健康养生
运动户外
职场理财
情感交际
母婴教育
时尚美容
知识问答
生活知识
生活百科
搜索
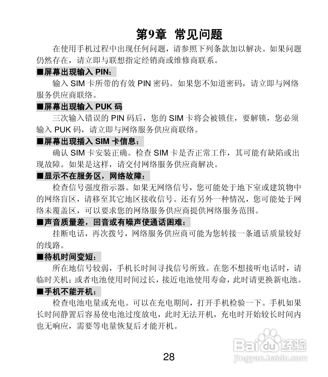
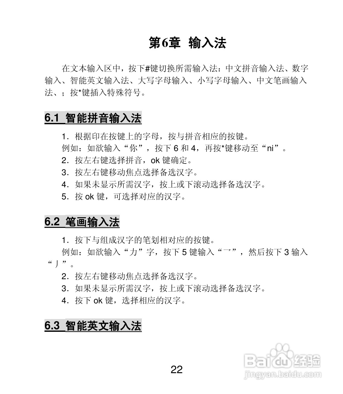
联想Lenovo A599手机使用说明书:[3]
2026-04-22 16:06:07
(共篇)
上一篇:
|
下一篇:
声明:
本网站引用、摘录或转载内容仅供网站访问者交流或参考,不代表本站立场,如存在版权或非法内容,请联系站长删除,联系邮箱:site.kefu@qq.com。
相关推荐
联想Lenovo A510手机使用说明书:[3]
阅读量:148
联想Lenovo TD30t手机使用说明书:[3]
阅读量:52
联想Lenovo A689手机使用说明书:[3]
阅读量:81
使用说明书封面怎么做
阅读量:169
使用说明书wf2651使用指南
阅读量:189
猜你喜欢
过往的近义词
自行车变速器怎么用
视死如归的近义词
失眠是怎么引起的
小孩发烧怎么退烧
精致的近义词是什么
夏天脸上痒怎么办
怎么写剧本
英雄联盟怎么安装
instagram怎么保存图片
猜你喜欢
速效感冒胶囊
成都东软学院怎么样
公务员常识题库
孕妇感冒对胎儿有影响吗
数不胜数的近义词
皓镧传怎么读
怎么登陆路由器
乳腺导管扩张是怎么回事
体寒的人怎么调理
淘气的近义词