小度生活
首页
美食营养
手工爱好
生活家居
返回
小度生活
首页
美食营养
游戏数码
手工爱好
生活家居
健康养生
运动户外
职场理财
情感交际
母婴教育
时尚美容
知识问答
生活知识
搜索
松下HC-V100MGK高清摄像机使用说明书:[10]
2026-03-01 23:14:44
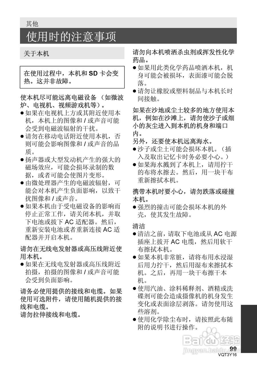
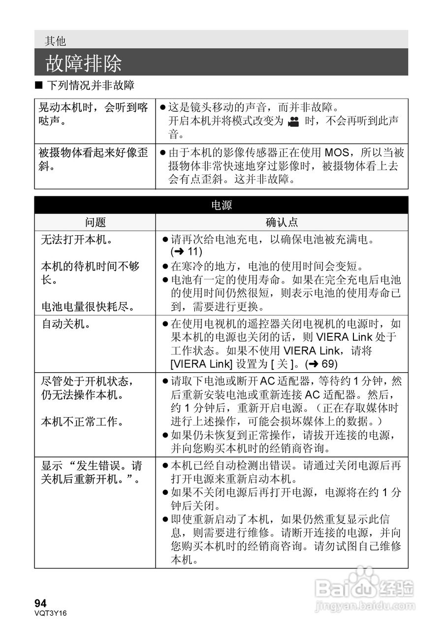
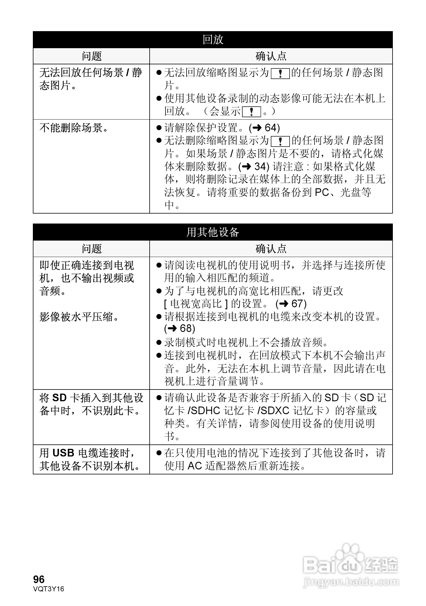
本篇为《松下HC-V100MGK高清摄像机使用说明书》,主要介绍该产品的使用方法以及常见故障解决方案。
(共篇)
上一篇:
|
下一篇:
声明:
本网站引用、摘录或转载内容仅供网站访问者交流或参考,不代表本站立场,如存在版权或非法内容,请联系站长删除,联系邮箱:site.kefu@qq.com。
相关推荐
松下HC-V100MGK高清摄像机使用说明书:[5]
阅读量:165
摄像机的使用方法
阅读量:32
摄像机的如何使用
阅读量:124
摄像机上声音信号源的选择与设置
阅读量:168
摄像机 怎么选购
阅读量:189
猜你喜欢
半胱氨酸的作用
苦心孤诣的意思
食品添加剂的作用
天时不如地利地利不如人和的意思
web是什么意思
婴儿游泳有什么好处
罗京什么病
兔死狗烹是什么意思
办低保需要什么条件
今年流行什么鞋
猜你喜欢
开奶茶店需要什么设备
理性是什么意思
fresh是什么意思
tap是什么意思
波光粼粼的意思
柚子蜜的功效与作用
渡劫是什么意思
清明时节雨纷纷路上行人欲断魂的意思
海运提单的作用
氟哌酸的功效与作用