小度生活
首页
美食营养
手工爱好
生活家居
返回
小度生活
首页
美食营养
游戏数码
手工爱好
生活家居
健康养生
运动户外
职场理财
情感交际
母婴教育
时尚美容
知识问答
生活知识
生活百科
搜索
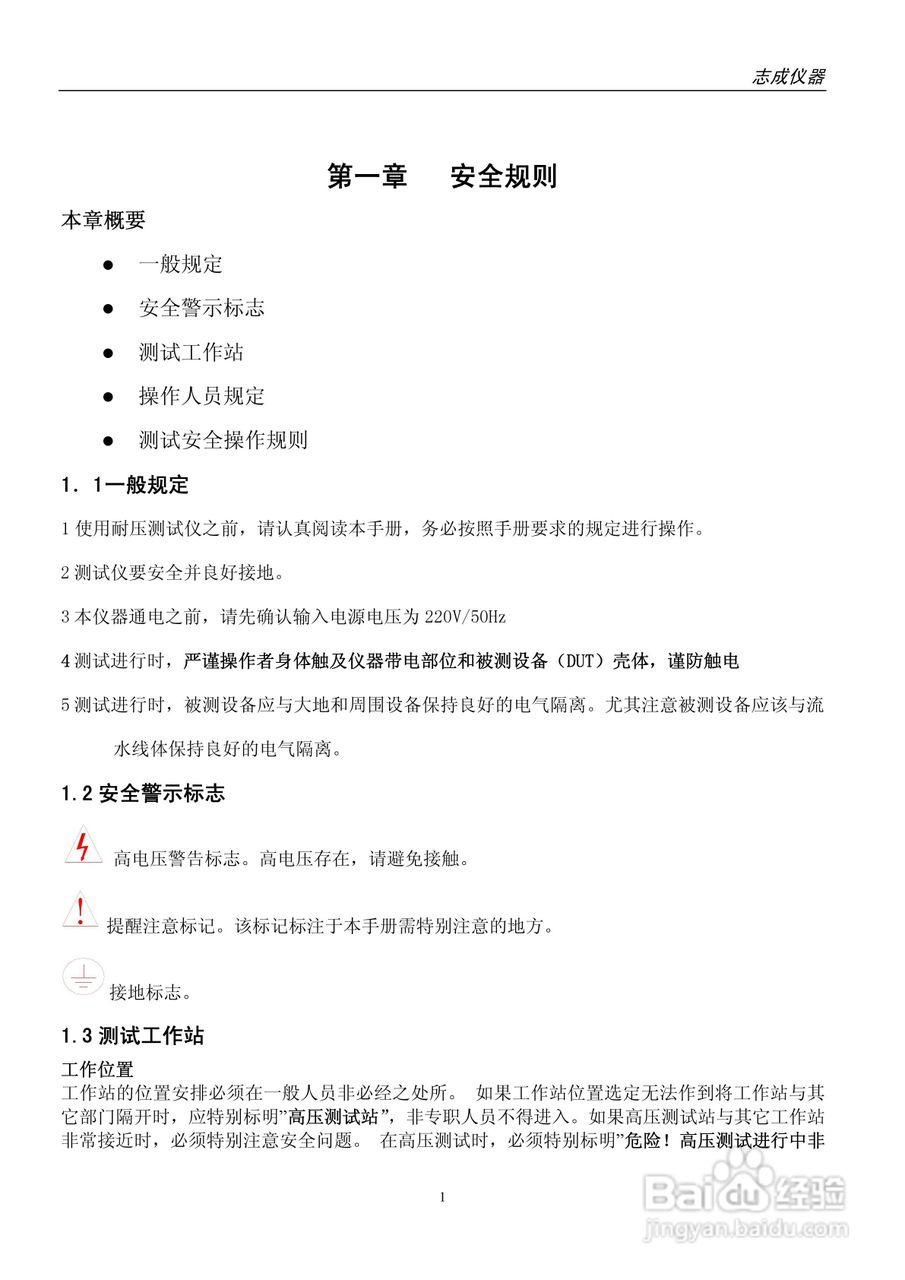
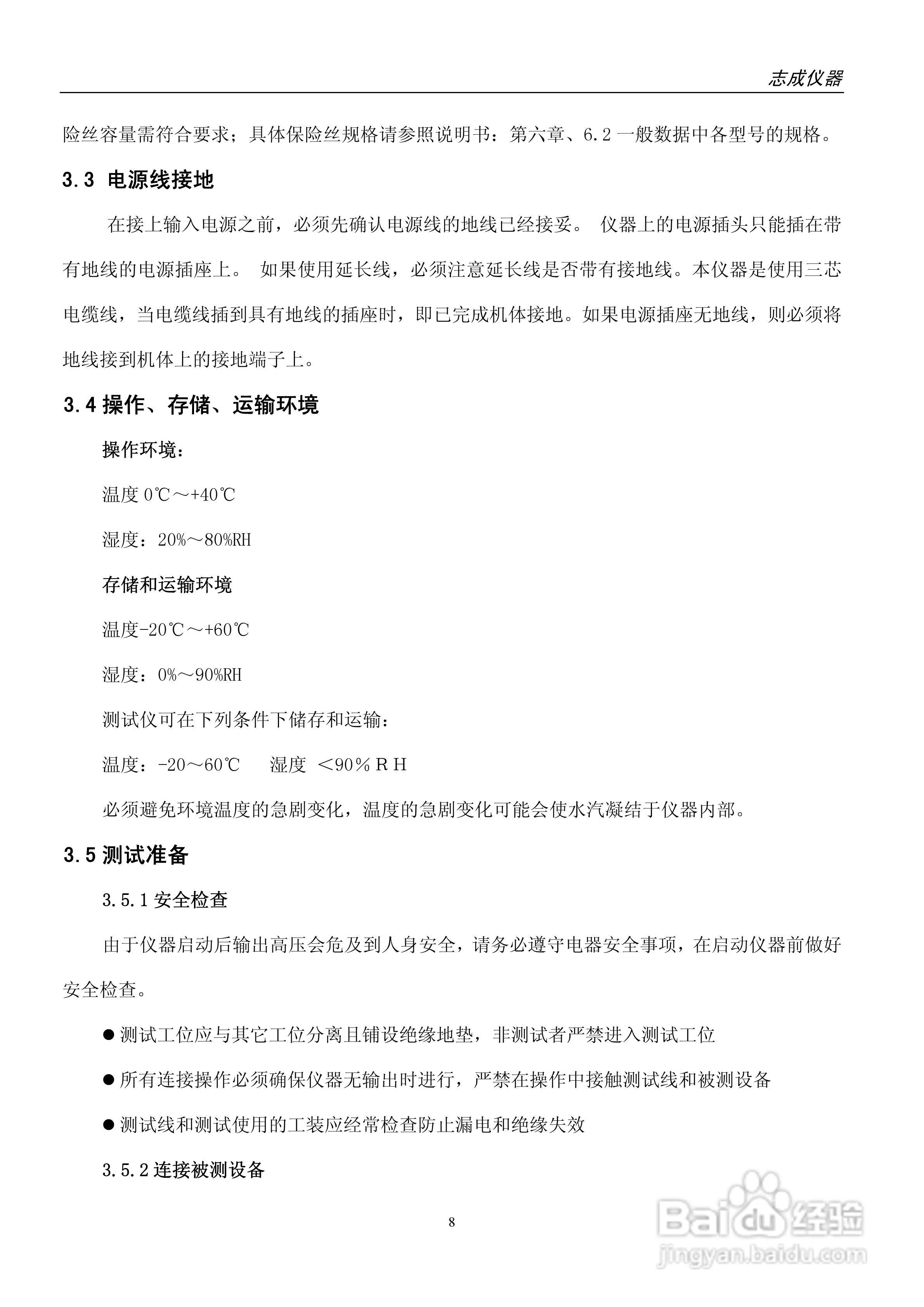
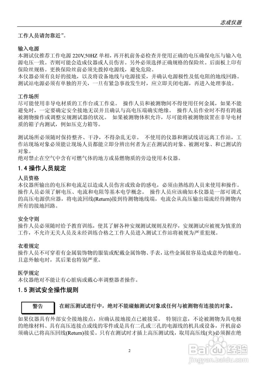
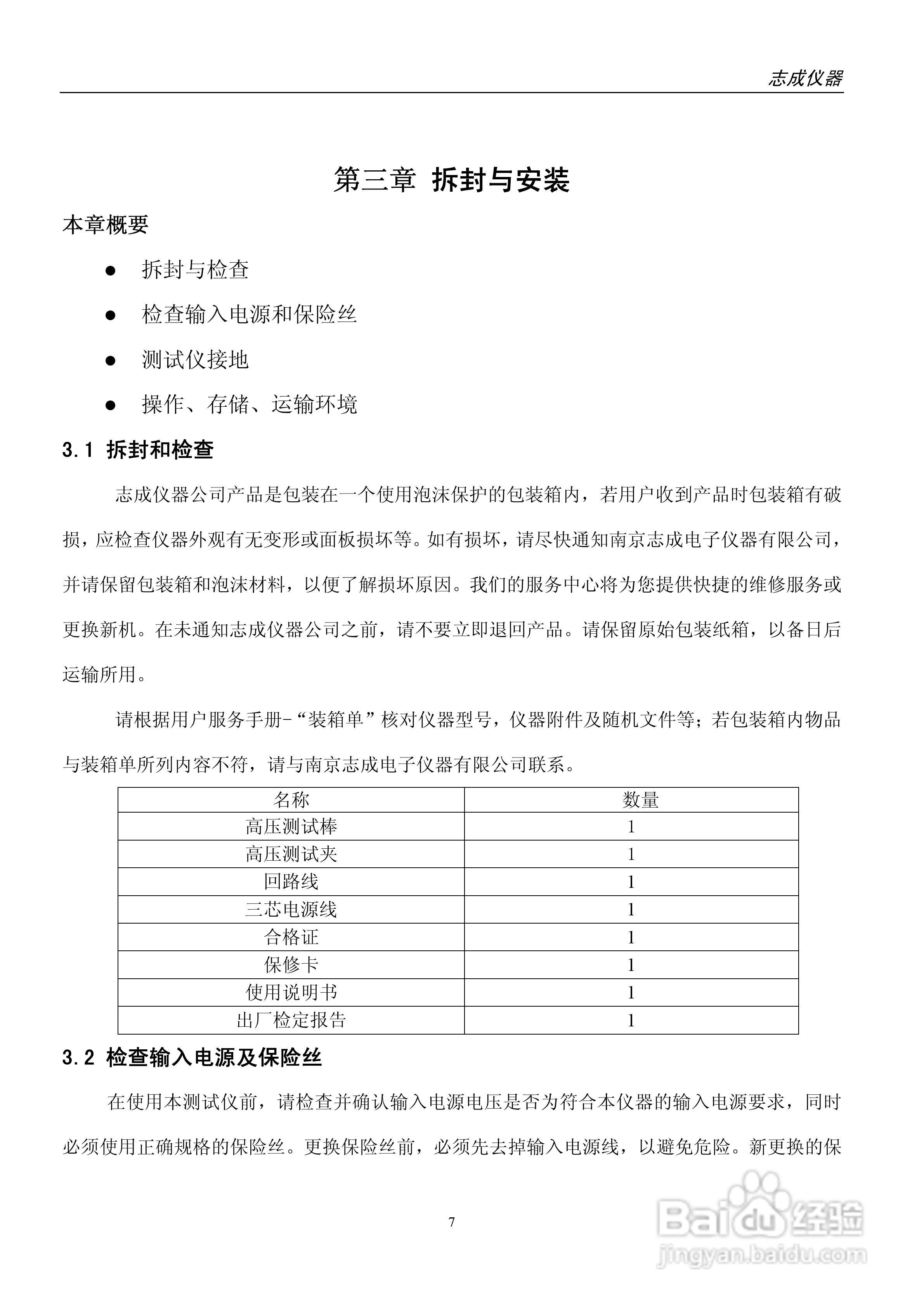
志成电子ZC267X系列程控耐电压测试仪使用手册:[1]
2026-04-02 00:22:01
本篇为《志成电子ZC267X系列程控耐电压测试仪使用手册》,主要介绍该产品的使用方法以及常见故障解决方案。
(共篇)
下一篇:
声明:
本网站引用、摘录或转载内容仅供网站访问者交流或参考,不代表本站立场,如存在版权或非法内容,请联系站长删除,联系邮箱:site.kefu@qq.com。
相关推荐
F166X 电气安装测试仪的使用(2、电压测试)
阅读量:106
如何测试电压纹波
阅读量:47
LED灯管宽电压和窄电压是什么?
阅读量:160
VT-30电压电流测试仪,电池电压电流测试仪
阅读量:130
电压在线监测装置
阅读量:117
猜你喜欢
思索的近义词
安卓版本怎么升级
金山毒霸怎么彻底删除
泡泡机的水怎么配
凝聚的近义词
宝宝感冒发烧怎么办
前列腺炎是怎么回事
验钞机怎么升级
按照的近义词
mistake怎么读
猜你喜欢
圆脸什么发型好看
宝宝感冒咳嗽流鼻涕怎么办
感冒发烧吃什么
脸上有黄褐斑怎么办
冰箱冷藏室温度怎么调
角质层薄怎么办
手机怎么下载歌曲
奇妙的近义词
子账号怎么登陆
屏幕保护程序怎么设置