小度生活
首页
美食营养
手工爱好
生活家居
返回
小度生活
首页
美食营养
游戏数码
手工爱好
生活家居
健康养生
运动户外
职场理财
情感交际
母婴教育
时尚美容
知识问答
生活知识
生活百科
搜索
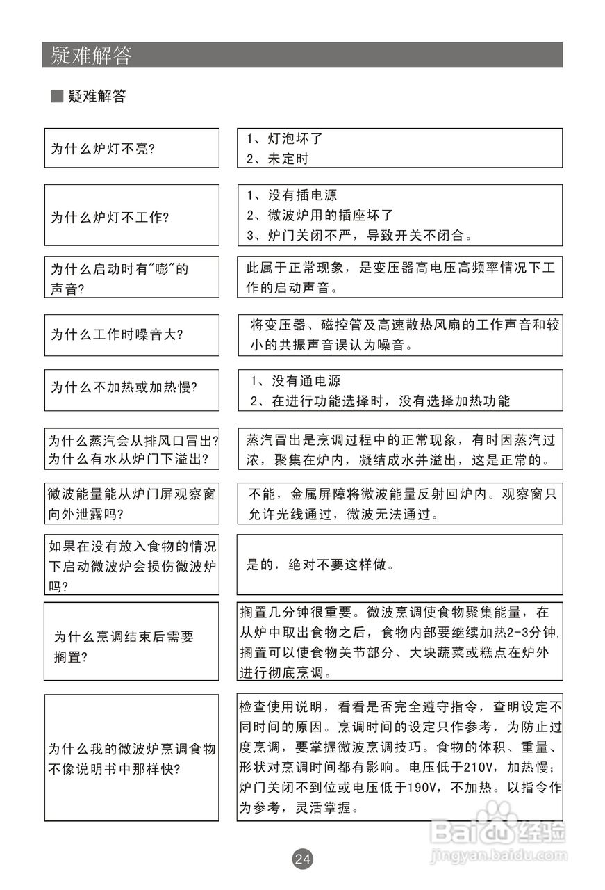
海尔家用微波炉MR-2070EGZA使用说明书:[2]
2026-05-22 11:29:29
(共篇)
上一篇:
声明:
本网站引用、摘录或转载内容仅供网站访问者交流或参考,不代表本站立场,如存在版权或非法内容,请联系站长删除,联系邮箱:site.kefu@qq.com。
相关推荐
海尔家用微波炉MR-2070EGZN使用说明书:[1]
阅读量:183
海尔家用微波炉MR-2070EGZNA使用说明书:[1]
阅读量:50
海尔家用微波炉MR-2070EGZNA使用说明书:[2]
阅读量:32
海尔家用微波炉MR-2070EGZA使用说明书:[1]
阅读量:158
海尔家用微波炉MR-2070EGZ使用说明书:[1]
阅读量:118
猜你喜欢
英语八级是什么水平
五戒十善是什么
多种维生素矿物质片
迎刃而解是什么意思
什么是双学位
亵渎什么意思
瑾瑜是什么意思
墨兰什么时候开花
运动会加油稿50字
小龙虾养殖技术
猜你喜欢
车辆识别代码是什么
小狗什么时候打疫苗
电子银行是什么
凯格尔运动图解
虚拟经济是什么
运动品牌
挂烫机什么牌子好
中央委员是什么级别
米兰花的养殖方法
虎视眈眈是什么意思