小度生活
首页
美食营养
手工爱好
生活家居
返回
小度生活
首页
美食营养
游戏数码
手工爱好
生活家居
健康养生
运动户外
职场理财
情感交际
母婴教育
时尚美容
知识问答
生活知识
搜索
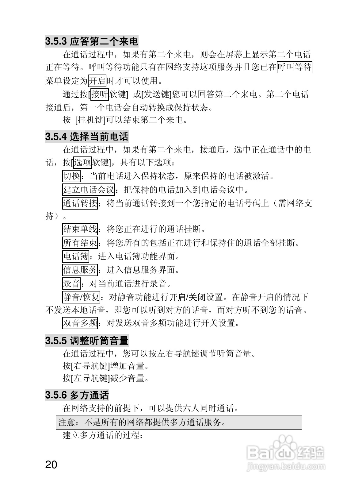
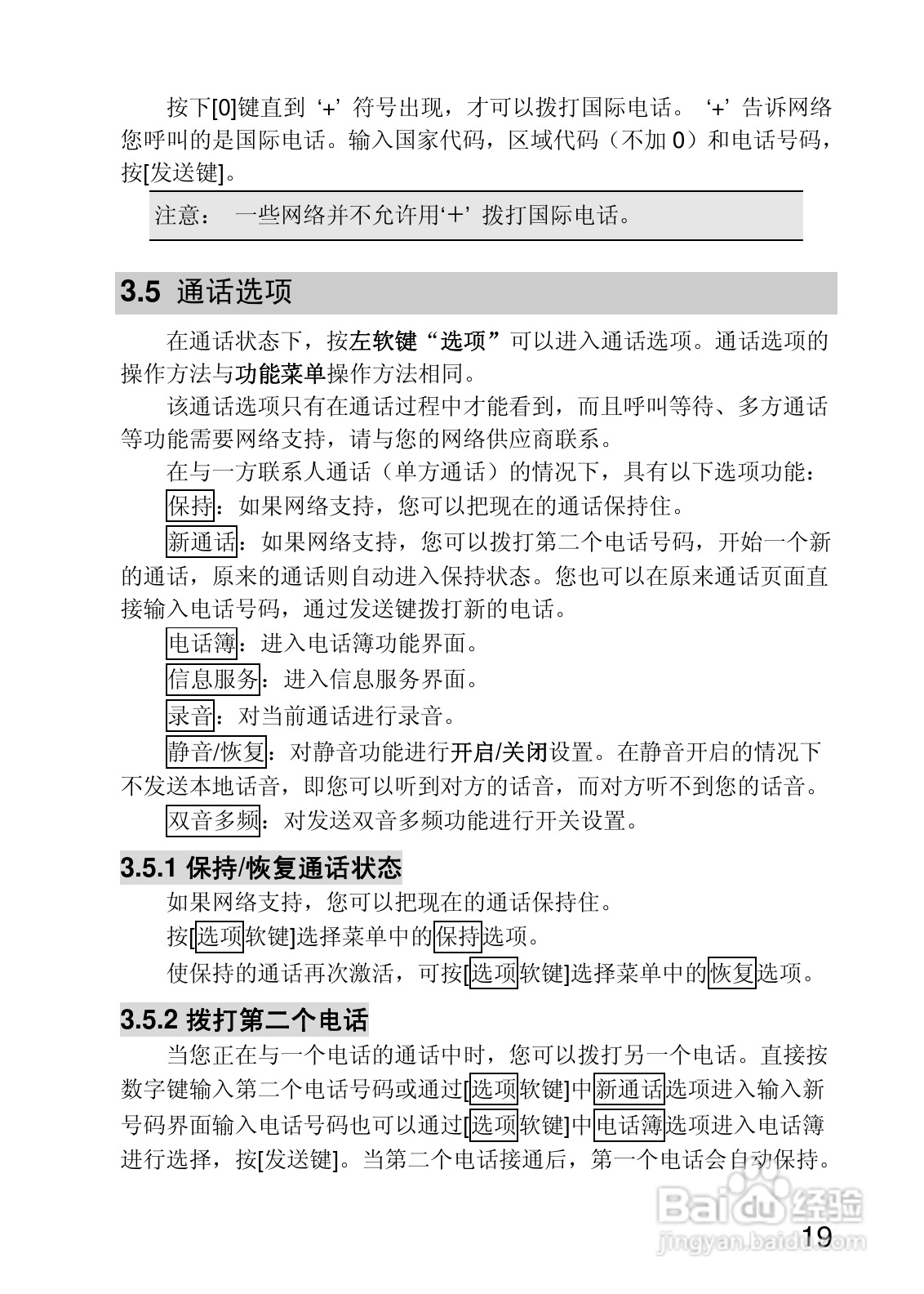
联想V700手机使用说明书:[2]
2026-01-24 06:14:59
(共篇)
上一篇:
|
下一篇:
声明:
本网站引用、摘录或转载内容仅供网站访问者交流或参考,不代表本站立场,如存在版权或非法内容,请联系站长删除,联系邮箱:site.kefu@qq.com。
相关推荐
松下HC-V700MGK数码摄像机使用说明书:[2]
阅读量:74
索尼DPF-V700数码相框使用说明书:[2]
阅读量:134
omron V700-CH1D/CH1D-2便携式读写器说明书
阅读量:194
联想error1962解决步骤
阅读量:119
爱国者 V700数码相机说明书:[4]
阅读量:76
猜你喜欢
什么时候打仗
妩媚什么意思
运动员进行曲简谱
seek是什么意思
四个龙念什么
我国第一部纪传体通史是什么
每天吃一片维生素c好吗
shoulder是什么意思
韦编三绝是什么意思
奇葩什么意思
猜你喜欢
光彩夺目是什么意思
我国禁毒工作的治本之策是什么
起床气是什么意思
随身wifi是什么
辣白菜的腌制方法
began是什么意思
camera什么意思
星际战甲4k是什么
杏子什么时候成熟
防不胜防是什么意思