小度生活
首页
美食营养
手工爱好
生活家居
返回
小度生活
首页
美食营养
游戏数码
手工爱好
生活家居
健康养生
运动户外
职场理财
情感交际
母婴教育
时尚美容
知识问答
生活知识
生活百科
搜索
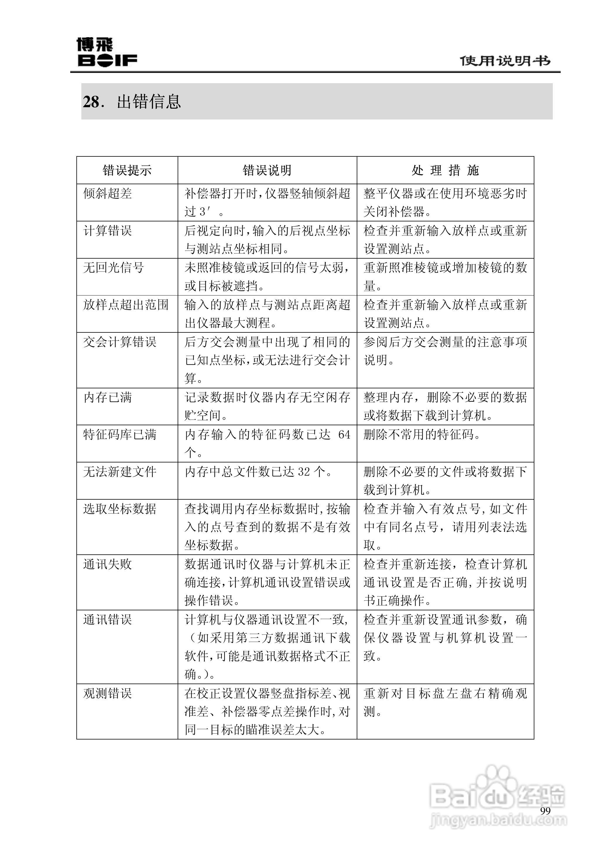
博飞BTS800系列全站仪说明书:[11]
2026-05-11 03:53:03
本篇为《博飞BTS800系列全站仪说明书》,主要介绍该产品的使用方法以及常见故障解决方案。
(共篇)
上一篇:
声明:
本网站引用、摘录或转载内容仅供网站访问者交流或参考,不代表本站立场,如存在版权或非法内容,请联系站长删除,联系邮箱:site.kefu@qq.com。
相关推荐
博飞BTS800系列全站仪说明书:[10]
阅读量:28
博飞BTS800系列全站仪说明书:[2]
阅读量:34
博飞BTS800系列全站仪说明书:[6]
阅读量:169
一光OTS610B全站仪使用说明书:[11]
阅读量:106
全站仪使用方法
阅读量:40
猜你喜欢
柴火鸡做法
蔬菜沙拉的家常做法
葱花饼的家常做法
韩式炸酱面的做法
柴鱼汤的做法
薯条的做法大全
华为手机怎么截屏
羊肉汤的做法家常做法
莲藕的做法大全家常
发菜的做法
猜你喜欢
草莓酱的做法
钥匙断在锁孔怎么取出
脚指甲往肉里长怎么办
青豆虾仁的做法
干煸鱿鱼的做法
莴笋的做法
牛奶西米露的做法
金针菇的家常做法
银耳莲子羹的做法
周黑鸭的做法