小度生活
首页
美食营养
手工爱好
生活家居
返回
小度生活
首页
美食营养
游戏数码
手工爱好
生活家居
健康养生
运动户外
职场理财
情感交际
母婴教育
时尚美容
知识问答
生活知识
生活百科
搜索
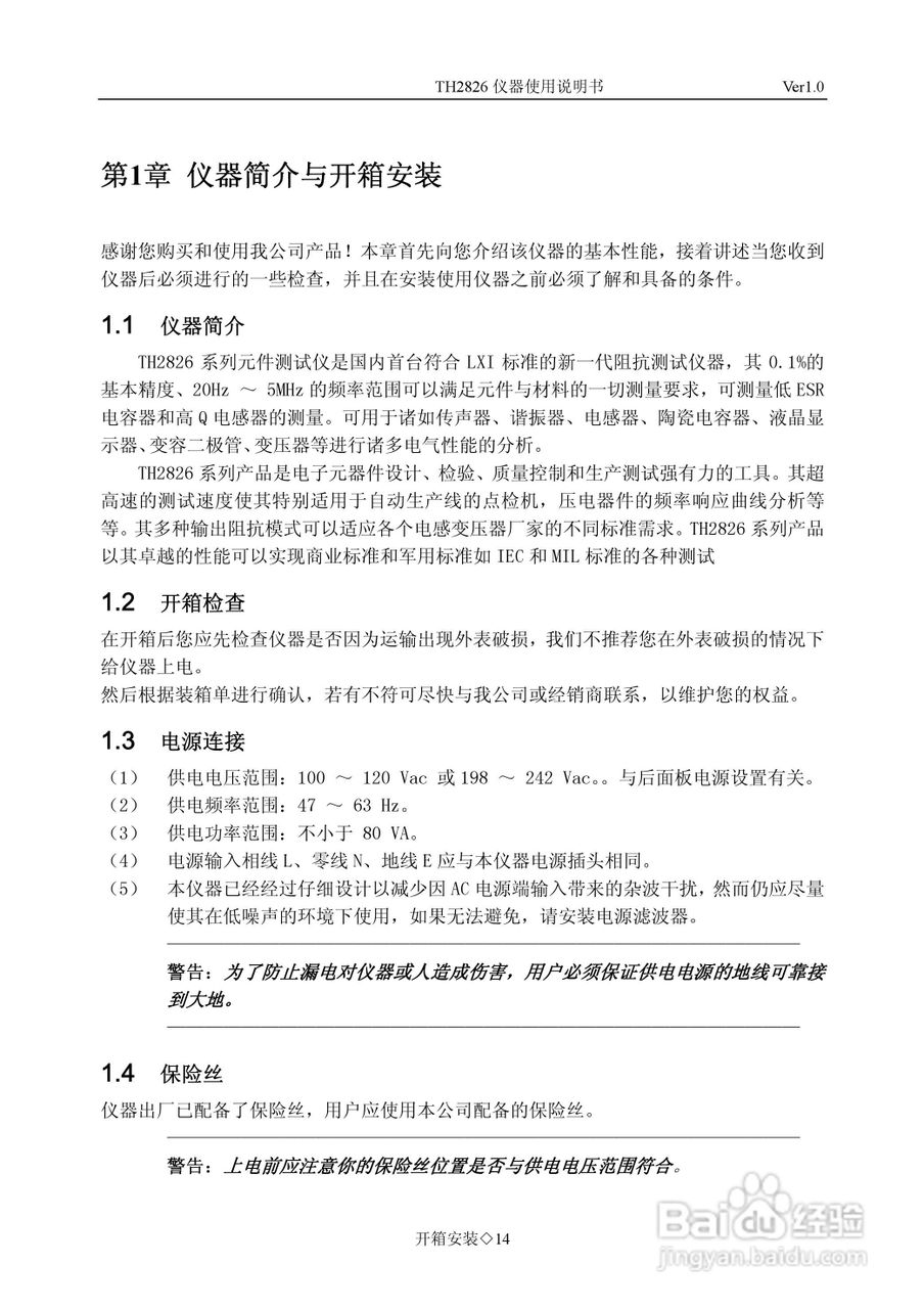
锦流源电子TH2826/TH2826A LCR数字电桥说明书:[2]
2026-05-26 17:48:43
本篇为《锦流源电子TH2826/TH2826A LCR数字电桥说明书》,主要介绍该产品的使用方法以及常见故障解决方案。
(共篇)
上一篇:
|
下一篇:
声明:
本网站引用、摘录或转载内容仅供网站访问者交流或参考,不代表本站立场,如存在版权或非法内容,请联系站长删除,联系邮箱:site.kefu@qq.com。
相关推荐
锦流源电子TH2817A/TH2816A LCR数字电桥说明书:[2]
阅读量:129
锦流源电子TH2816B LCR数字电桥说明书:[2]
阅读量:151
锦流源电子TH2821手持式LCR数字电桥使用说明书:[2]
阅读量:120
锦流源电子TH2819XA LCR数字电桥说明书:[3]
阅读量:177
锦流源电子TH2810D LCR数字电桥说明书:[2]
阅读量:195
猜你喜欢
柚子皮的功效与作用
爱情是个什么东西
男生什么脸型好看
生土豆汁的功效与作用
柿饼的功效与作用禁忌
现在什么手机最好
防溺水知识
猴头菇的功效与作用
青萝卜的功效与作用
什么是随身wifi
猜你喜欢
酸木瓜的功效与作用
柏子养心丸的功效与作用
性生活知识
红霉素软膏的作用及功能
什么的我作文300字
五味子的作用
葵花籽的功效与作用
茶晶的功效与作用
什么叫应用文
五年级数学上册知识点