小度生活
首页
美食营养
手工爱好
生活家居
返回
小度生活
首页
美食营养
游戏数码
手工爱好
生活家居
健康养生
运动户外
职场理财
情感交际
母婴教育
时尚美容
知识问答
生活知识
生活百科
搜索
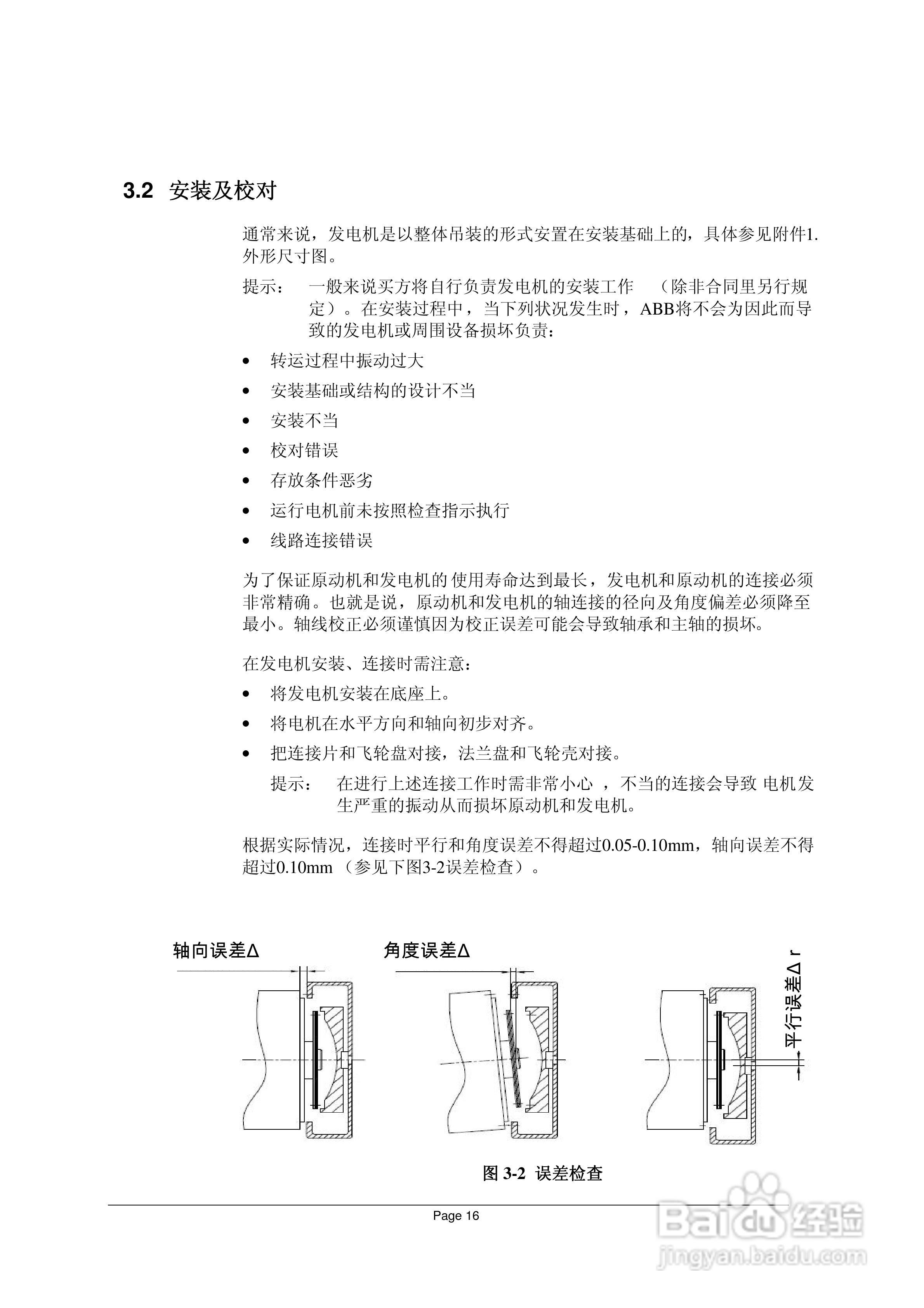
AMG同步发电机说明书:[3]
2026-04-26 20:09:43
本篇为《AMG同步发电机说明书》,主要介绍该产品的使用方法以及常见故障解决方案。
(共篇)
上一篇:
|
下一篇:
声明:
本网站引用、摘录或转载内容仅供网站访问者交流或参考,不代表本站立场,如存在版权或非法内容,请联系站长删除,联系邮箱:site.kefu@qq.com。
相关推荐
奔驰G65AMG汽车模型功能使用
阅读量:177
奔驰A45 AMG改装ECU刷ECU升级
阅读量:139
BFB:奔驰E级改装AMG中网
阅读量:54
Benz CLA260 AMG后唇+RES racing排气
阅读量:146
17年新款奔驰E200/E300改装AMG E63包围四出套件
阅读量:53
猜你喜欢
什么是浮游生物
踌躇满志的意思
collapse什么意思
怠速是什么意思
杀马特是什么意思
什么是渎职罪
债转股是什么意思
学区房是什么意思
升级显卡驱动有什么用
花团锦簇的意思
猜你喜欢
马应龙痔疮膏的作用与功效
br是什么意思
呼吸的作用
龟毛是什么意思
苟延残喘的意思
accurate什么意思
离异是什么意思
做梦拉屎是什么意思
俨然的意思
反噬是什么意思