小度生活
首页
美食营养
手工爱好
生活家居
返回
小度生活
首页
美食营养
游戏数码
手工爱好
生活家居
健康养生
运动户外
职场理财
情感交际
母婴教育
时尚美容
知识问答
生活知识
生活百科
搜索
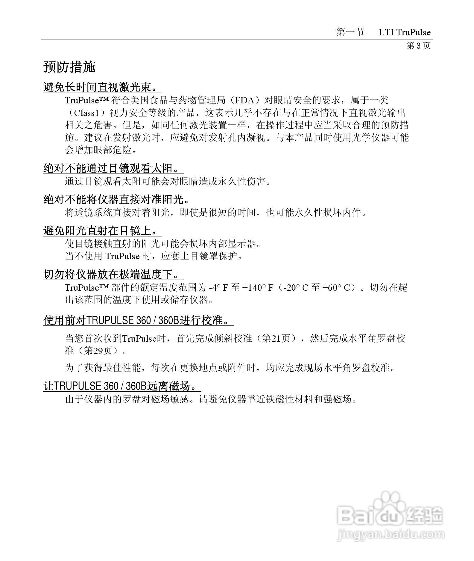
美国图帕斯TruPulse360激光测距仪说明书:[1]
2026-03-27 02:24:42
本篇为《美国图帕斯TruPulse360激光测距仪说明书》,主要介绍该产品的使用方法以及常见故障解决方案。
(共篇)
下一篇:
声明:
本网站引用、摘录或转载内容仅供网站访问者交流或参考,不代表本站立场,如存在版权或非法内容,请联系站长删除,联系邮箱:site.kefu@qq.com。
相关推荐
黑毛石斛的培育方法有哪些?
阅读量:123
椒盐小鱿鱼仔的做法
阅读量:145
柴油结蜡最佳处理方法
阅读量:182
脂肪肝是怎么回事?
阅读量:178
八珍豆腐怎么做
阅读量:33
猜你喜欢
鼻子太大怎么办
怎么叠心
嵌甲最佳治疗方法
amd的cpu怎么样
油麦菜怎么做好吃
打火石怎么做
土豆丝怎么做好吃
胸外扩怎么矫正
男士减肥最有效方法
砂锅粥的做法大全
猜你喜欢
高考图片大全励志图片
家常红烧肉
姓氏大全
cad引线怎么设置
流行歌曲大全100首
男人小便有泡沫是怎么回事
王者荣耀名字大全
兰花的养殖方法
乳腺结节的治疗方法
情侣网名大全