小度生活
首页
美食营养
手工爱好
生活家居
返回
小度生活
首页
美食营养
游戏数码
手工爱好
生活家居
健康养生
运动户外
职场理财
情感交际
母婴教育
时尚美容
知识问答
生活知识
生活百科
搜索
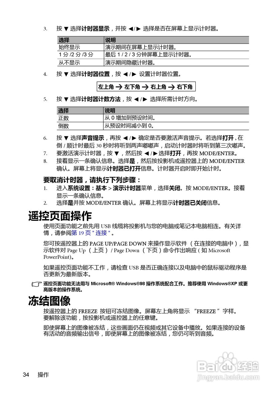
明基MX762ST投影机使用说明书:[4]
2026-05-11 17:30:04
本篇为《明基MX762ST投影机使用说明书》,主要介绍该产品的使用方法以及常见故障解决方案。
(共篇)
上一篇:
|
下一篇:
声明:
本网站引用、摘录或转载内容仅供网站访问者交流或参考,不代表本站立场,如存在版权或非法内容,请联系站长删除,联系邮箱:site.kefu@qq.com。
相关推荐
明基MX762ST投影机使用说明书:[7]
阅读量:144
明基MX613ST投影机使用说明书:[4]
阅读量:136
明基MX613ST投影机使用说明书:[7]
阅读量:128
明基MX613ST投影机使用说明书:[2]
阅读量:72
明基MX613ST投影机使用说明书:[1]
阅读量:39
猜你喜欢
电脑桌面怎么设置密码
自然堂隔离霜怎么样
附睾炎是怎么引起的
晚上睡觉磨牙是怎么回事
怎么给照片换背景
榴莲怎么吃
犽怎么读
怎么判断自己的脸型
同时用英语怎么说
方框里面怎么打钩
猜你喜欢
英雄联盟怎么截图
苹果手机信号差怎么办
南瓜怎么做
羊腿怎么做好吃
羽绒服有油渍怎么洗
怎么弹钢琴
外用延时喷剂怎么用
芍药花怎么养
口红怎么涂
流程图怎么做