小度生活
首页
美食营养
手工爱好
生活家居
返回
小度生活
首页
美食营养
游戏数码
手工爱好
生活家居
健康养生
运动户外
职场理财
情感交际
母婴教育
时尚美容
知识问答
生活知识
搜索
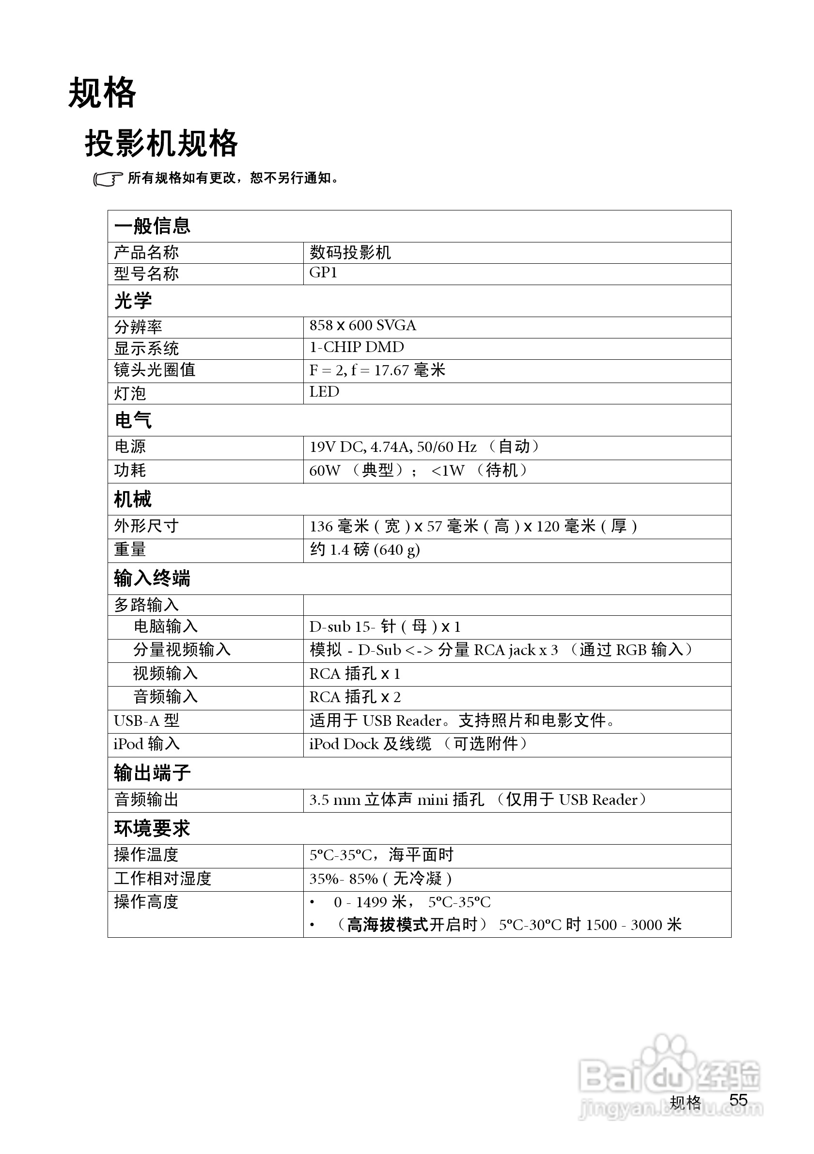
明基GP1投影仪使用说明书:[6]
2026-01-13 09:27:04
本篇为《明基GP1投影仪使用说明书》,主要介绍该产品的使用方法以及常见故障解决方案。
(共篇)
上一篇:
声明:
本网站引用、摘录或转载内容仅供网站访问者交流或参考,不代表本站立场,如存在版权或非法内容,请联系站长删除,联系邮箱:site.kefu@qq.com。
相关推荐
明基GP1投影仪使用说明书:[3]
阅读量:125
明基GP1投影仪使用说明书:[2]
阅读量:183
明基CP220c投影仪使用说明书:[1]
阅读量:183
EPSON投影仪的使用
阅读量:117
优派PJ655D投影仪使用说明书:[1]
阅读量:37
猜你喜欢
oto是什么意思
孕妇梦见蛇是什么意思
亲情是什么
房地产泡沫是什么意思
枉然是什么意思
微积分是什么
lay是什么意思
什么是有机蔬菜
什么的土地
1981年属什么
猜你喜欢
honest是什么意思
fell什么意思
刻舟求剑告诉我们什么道理
white是什么意思中文
可恶的反义词是什么
winston是什么烟
汽车封釉是什么意思
痤疮用什么药
月经发黑是什么原因
might是什么意思