小度生活
首页
美食营养
手工爱好
生活家居
返回
小度生活
首页
美食营养
游戏数码
手工爱好
生活家居
健康养生
运动户外
职场理财
情感交际
母婴教育
时尚美容
知识问答
生活知识
搜索
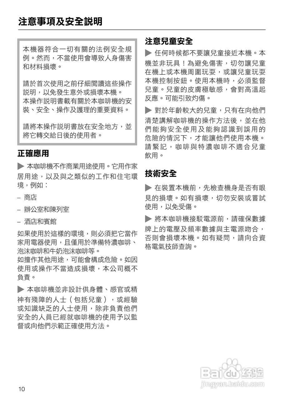
美诺Miele咖啡机CVA 5068使用说明书:[1]
2026-01-12 18:13:35
本篇为《美诺Miele咖啡机CVA 5068使用说明书》,主要介绍该产品的使用方法以及常见故障解决方案。
(共篇)
下一篇:
声明:
本网站引用、摘录或转载内容仅供网站访问者交流或参考,不代表本站立场,如存在版权或非法内容,请联系站长删除,联系邮箱:site.kefu@qq.com。
相关推荐
美诺Miele咖啡机CVA 5068使用说明书:[4]
阅读量:120
美诺Miele咖啡机CVA 5060使用说明书:[1]
阅读量:128
美诺Miele咖啡机CVA 5060使用说明书:[6]
阅读量:184
咖啡机的使用
阅读量:70
咖啡机如何使用以及如何研磨咖啡
阅读量:135
猜你喜欢
桑寄生的作用与功效
什么是pid
什么是商业秘密
有关蜜蜂的知识
乌贼骨的功效与作用
龙骨花的功效与作用
三七的作用
谷维素的功效与作用
幼儿园小班安全知识
竹叶茶的功效与作用
猜你喜欢
冬虫夏草的功效与作用
梅子酒的功效与作用
紫苏油的功效与作用
皂角刺的功效与作用
冬虫夏草的作用
赤芍的功效与作用
艾草的功效与作用
太冲准确位置图和作用
老公生日送什么礼物好
知识产权公司