小度生活
首页
美食营养
手工爱好
生活家居
返回
小度生活
首页
美食营养
游戏数码
手工爱好
生活家居
健康养生
运动户外
职场理财
情感交际
母婴教育
时尚美容
知识问答
生活知识
生活百科
搜索
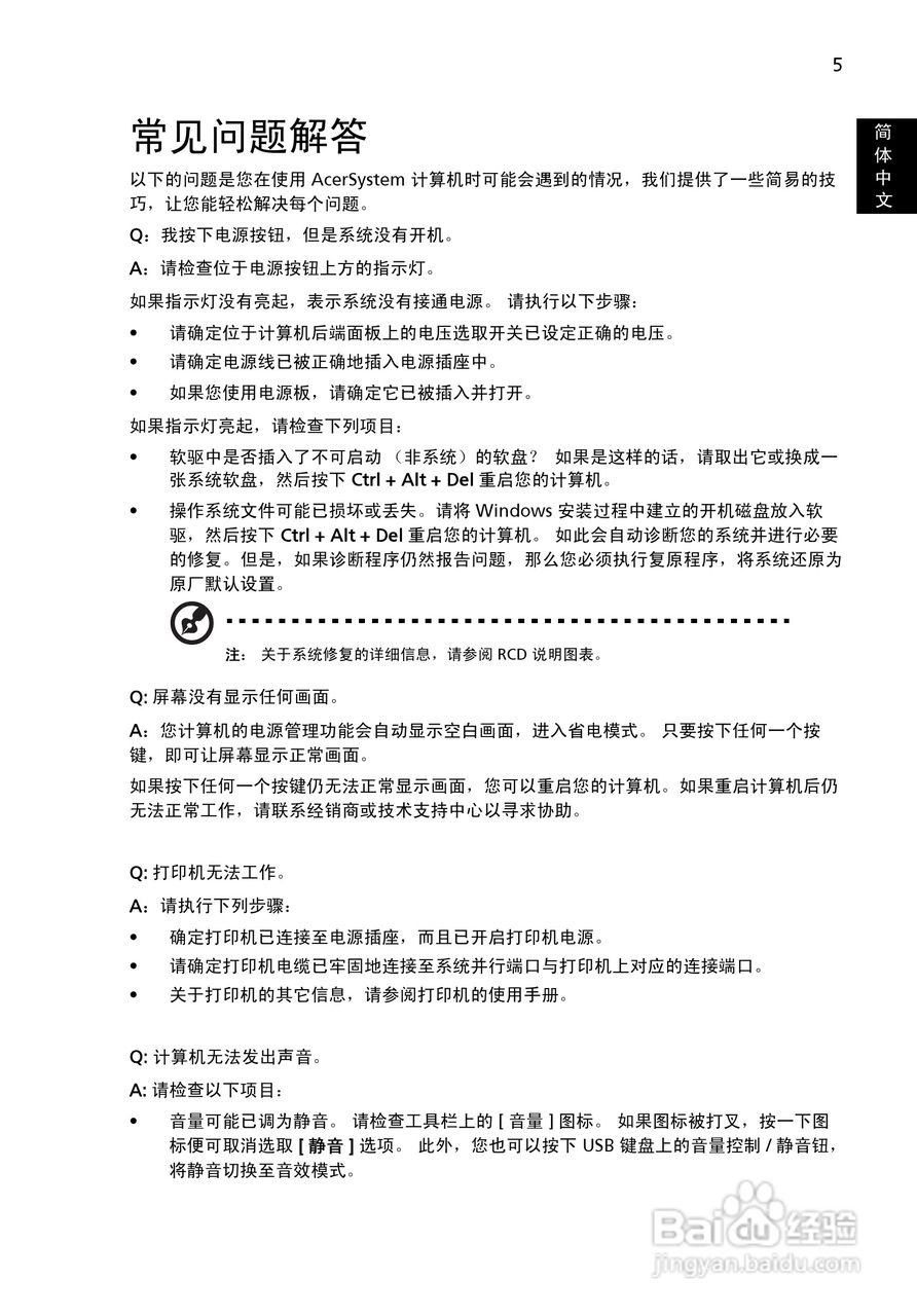
ACER宏基Aspire Z5700计算机说明书:[2]
2026-04-18 13:46:44
本篇为《ACER宏基Aspire Z5700计算机说明书》,主要介绍该产品的使用方法以及常见故障解决方案。
(共篇)
上一篇:
|
下一篇:
声明:
本网站引用、摘录或转载内容仅供网站访问者交流或参考,不代表本站立场,如存在版权或非法内容,请联系站长删除,联系邮箱:site.kefu@qq.com。
相关推荐
ACER宏基Aspire R3615计算机说明书:[2]
阅读量:81
ACER宏基Aspire M3610计算机说明书:[2]
阅读量:67
ACER宏基Aspire M3300计算机说明书:[2]
阅读量:25
ACER宏基Aspire M3910计算机说明书:[2]
阅读量:126
ACER宏基Aspire M1830计算机说明书:[2]
阅读量:30
猜你喜欢
421是什么
彼得潘是什么意思
精绝古城结局什么意思
更年期是什么意思
脸肿是什么原因
什么是中心对称图形
cookie是什么
少校是什么级别
lead是什么意思
牛磺酸是什么
猜你喜欢
什么是经济适用房
法兰绒是什么面料
哽咽是什么意思
最好玩的网页游戏是什么
wifi是什么意思
电视4k是什么意思
什么是甲状腺
废青是什么意思
cf是什么游戏
声卡有什么用