小度生活
首页
美食营养
手工爱好
生活家居
返回
小度生活
首页
美食营养
游戏数码
手工爱好
生活家居
健康养生
运动户外
职场理财
情感交际
母婴教育
时尚美容
知识问答
搜索
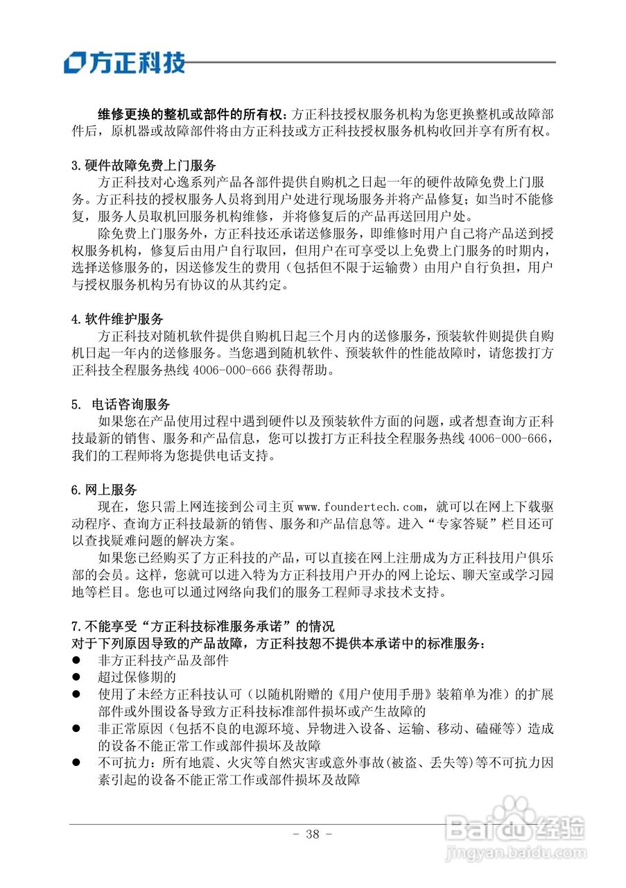
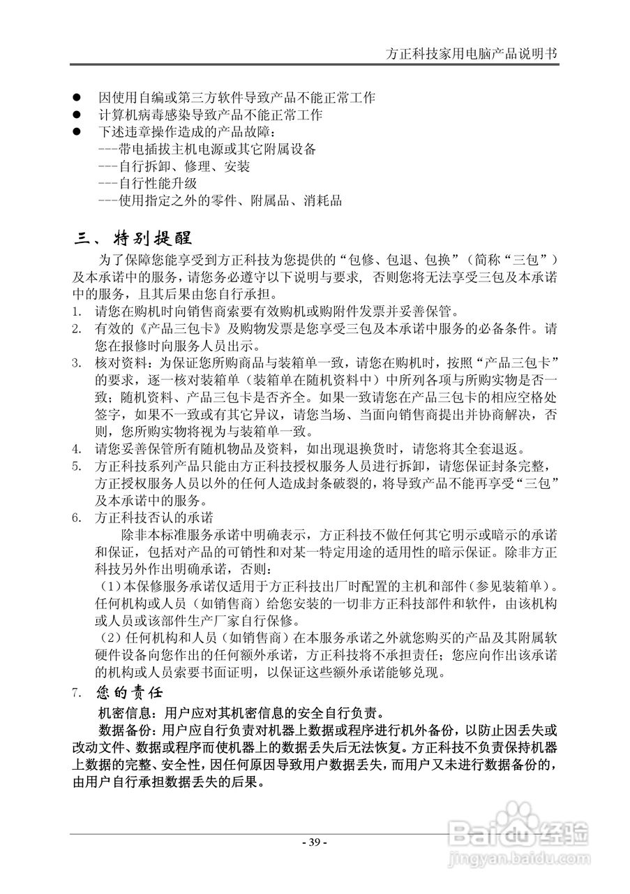
方正电脑心逸T310系列机型说明书:[5]
2025-11-25 10:35:20
本篇为《方正电脑心逸T310系列机型说明书》,主要介绍该产品的使用方法以及常见故障解决方案。
(共篇)
上一篇:
声明:
本网站引用、摘录或转载内容仅供网站访问者交流或参考,不代表本站立场,如存在版权或非法内容,请联系站长删除,联系邮箱:site.kefu@qq.com。
相关推荐
方正电脑心逸T310系列机型说明书:[3]
阅读量:22
方正电脑心逸T310系列机型说明书:[4]
阅读量:117
方正电脑心逸T330系列机型说明书:[5]
阅读量:117
方正电脑心逸Q200系列机型说明书:[3]
阅读量:191
方正电脑心逸Q200系列机型说明书:[1]
阅读量:190
猜你喜欢
刺身是什么
电磁炉用什么锅
ssl协议是什么
唱标是什么意思
爱情是什么样子的
预授权是什么意思
noise是什么意思
android是什么意思
十九大什么时候召开
地瓜是什么
猜你喜欢
record是什么意思
board是什么意思
answer什么意思
中元节是什么意思
什么是脂肪瘤
询盘是什么意思
now什么意思
安全的定义是什么
srs是什么意思
文替是什么意思