小度生活
首页
美食营养
手工爱好
生活家居
返回
小度生活
首页
美食营养
游戏数码
手工爱好
生活家居
健康养生
运动户外
职场理财
情感交际
母婴教育
时尚美容
知识问答
生活知识
搜索
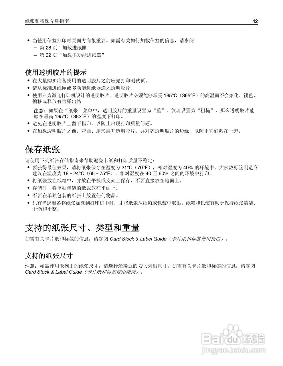
利盟MS410dn彩色打印机说明书:[5]
2025-10-23 15:58:17
本篇为《利盟MS410dn彩色打印机说明书》,主要介绍该产品的使用方法以及常见故障解决方案。
(共篇)
上一篇:
|
下一篇:
声明:
本网站引用、摘录或转载内容仅供网站访问者交流或参考,不代表本站立场,如存在版权或非法内容,请联系站长删除,联系邮箱:site.kefu@qq.com。
相关推荐
利盟MS410dn彩色打印机说明书:[14]
阅读量:64
利盟MS310dn彩色打印机说明书:[9]
阅读量:147
利盟MS310dn彩色打印机说明书:[12]
阅读量:88
利盟MX812彩色打印机说明书:[5]
阅读量:93
彩色打印机打印2寸护照照片
阅读量:97
猜你喜欢
焖烧罐怎么用
4001895555是什么电话
宽带路由器怎么安装
夹心生活
怎么修改照片背景
生活与健康
hot是什么意思
如何治疗咳嗽
哈尔滨华德学院怎么样
吸猫是啥意思是什么
猜你喜欢
肛门坠胀是什么原因
红太阳是如何升起的
12333是什么电话
如何进入fastboot
义无反顾是什么意思
微信如何加人
如何让孩子爱上阅读
如何做宫保鸡丁
如何赚q币
如何批量删除qq好友