小度生活
首页
美食营养
手工爱好
生活家居
返回
小度生活
首页
美食营养
游戏数码
手工爱好
生活家居
健康养生
运动户外
职场理财
情感交际
母婴教育
时尚美容
知识问答
生活知识
生活百科
搜索
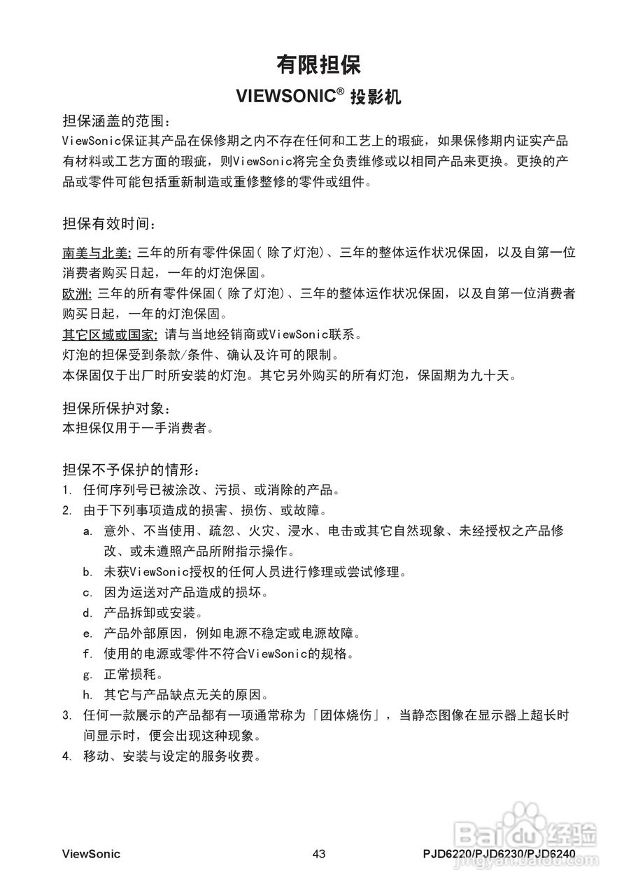
优派PJD6230投影机使用说明书:[5]
2026-04-07 13:04:23
本篇为《优派PJD6230投影机使用说明书》,主要介绍该产品的使用方法以及常见故障解决方案。
(共篇)
上一篇:
|
下一篇:
声明:
本网站引用、摘录或转载内容仅供网站访问者交流或参考,不代表本站立场,如存在版权或非法内容,请联系站长删除,联系邮箱:site.kefu@qq.com。
相关推荐
优派PJD5223投影机使用说明书:[5]
阅读量:175
优派PJD6241投影机使用说明书:[5]
阅读量:59
使用说明书wf2651使用指南
阅读量:94
使用说明书封面怎么做
阅读量:108
优派PJD5221投影机使用说明书:[5]
阅读量:163
猜你喜欢
recently什么意思
什么是交强险
格物致知是什么意思
三叉戟是什么车
蜥蜴人是什么梗
你是什么做成的
12月31日是什么星座
什么是试管婴儿
难过的反义词是什么
健康码是什么
猜你喜欢
广州有什么特产
中元节是什么节
人民币是什么材料做的
什么解酒最快最有效
leaf是什么意思
三叉戟是什么车
首当其冲是什么意思
pick什么意思
push什么意思
盈余公积是什么