小度生活
首页
美食营养
手工爱好
生活家居
返回
小度生活
首页
美食营养
游戏数码
手工爱好
生活家居
健康养生
运动户外
职场理财
情感交际
母婴教育
时尚美容
知识问答
生活知识
搜索
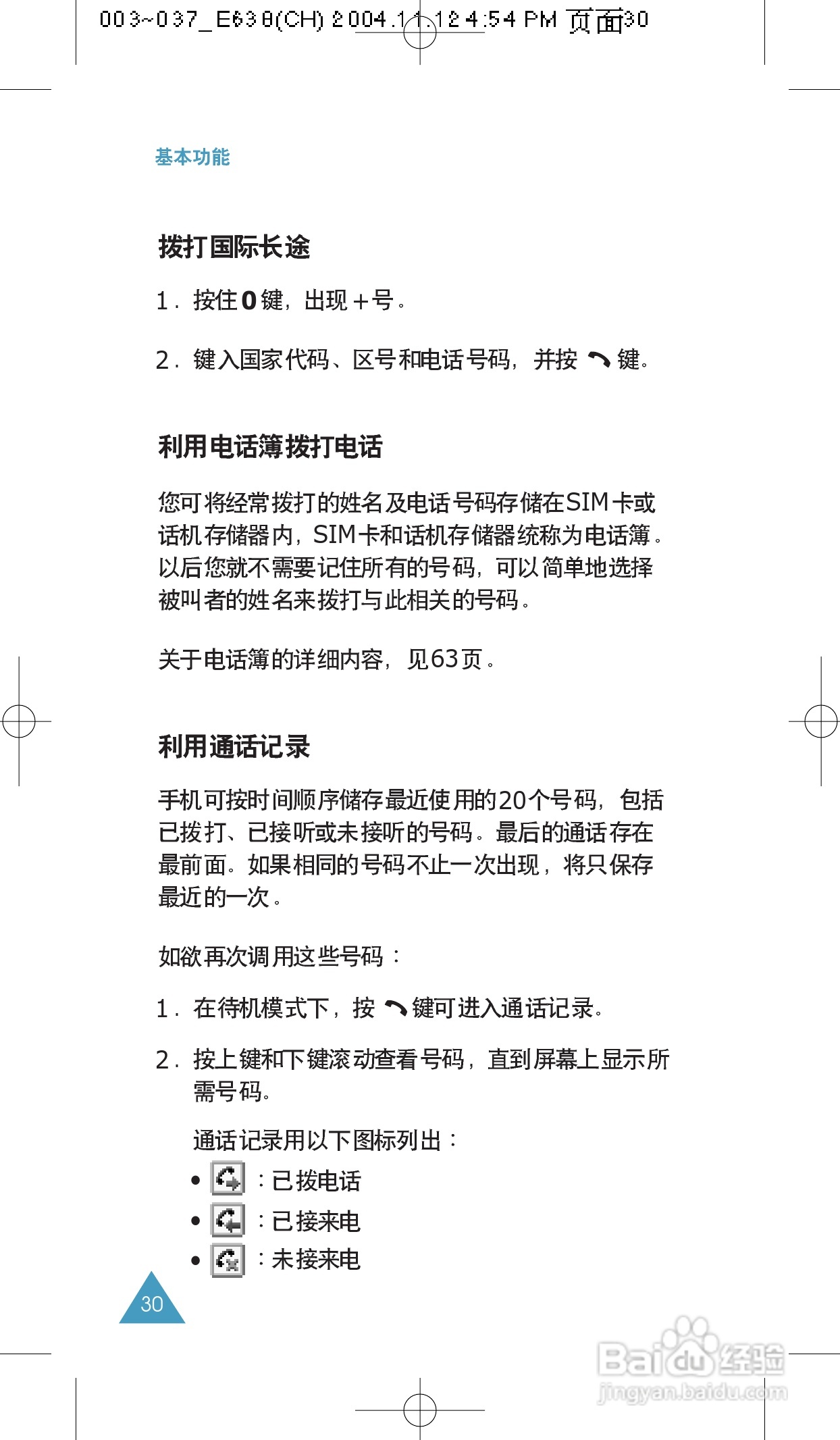
三星SGH-E638手机使用说明书:[3]
2025-12-05 09:35:46
(共篇)
上一篇:
|
下一篇:
声明:
本网站引用、摘录或转载内容仅供网站访问者交流或参考,不代表本站立场,如存在版权或非法内容,请联系站长删除,联系邮箱:site.kefu@qq.com。
相关推荐
三星SGH-E638手机使用说明书:[14]
阅读量:112
三星SGH-E638手机使用说明书:[15]
阅读量:47
手机怎么给视频添加音乐的三种方法
阅读量:92
三星SGH-E638手机使用说明书:[16]
阅读量:190
三星SGH-E638手机使用说明书:[19]
阅读量:182
猜你喜欢
疙瘩汤的面疙瘩怎么做
阿苯达唑片服用方法
郭林家常菜
房颤的最好治疗方法
沃尔沃汽车怎么样
妇科炎症怎么治
.dll文件怎么打开
cpa怎么考
男生头像大全
儿童睡眠不好怎么办
猜你喜欢
萝卜腿怎么变细变直
头痛的治疗方法
怎么写好小说
小米怎么样
盆腔炎的治疗方法
一个月没来月经怎么回事
尿蛋白是怎么回事
皮蛋豆腐的家常做法
苹果手机怎么下载电影
流鼻血的正确处理方法