小度生活
首页
美食营养
手工爱好
生活家居
返回
小度生活
首页
美食营养
游戏数码
手工爱好
生活家居
健康养生
运动户外
职场理财
情感交际
母婴教育
时尚美容
知识问答
生活知识
生活百科
搜索
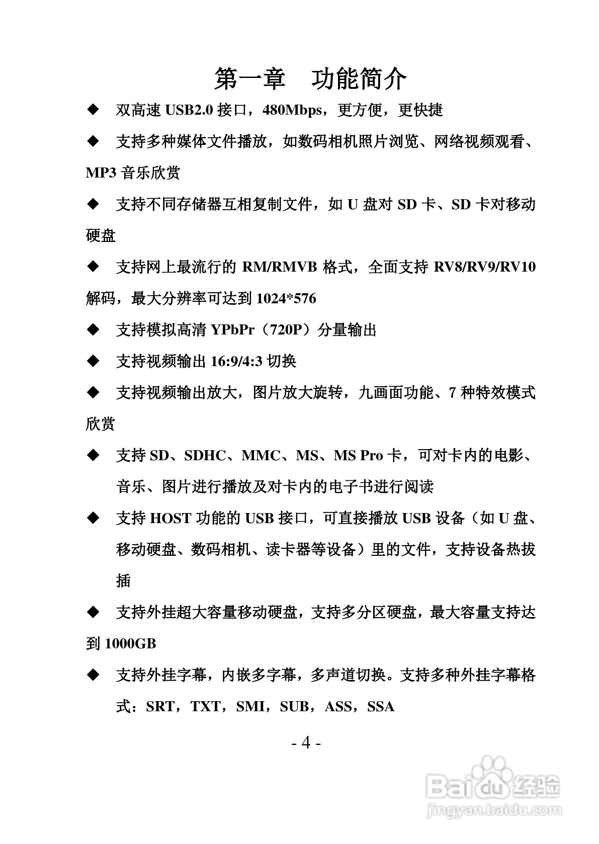
方正高清播放机V300型使用说明书:[1]
2026-05-27 01:34:28
本篇为《方正高清播放机V300型使用说明书》,主要介绍该产品的使用方法以及常见故障解决方案。
(共篇)
下一篇:
声明:
本网站引用、摘录或转载内容仅供网站访问者交流或参考,不代表本站立场,如存在版权或非法内容,请联系站长删除,联系邮箱:site.kefu@qq.com。
相关推荐
方正高清播放机V300型使用说明书:[3]
阅读量:104
方正高清播放机G200型使用说明书:[1]
阅读量:100
方正高清播放机M3002型使用说明书:[1]
阅读量:36
方正高清播放机G200型使用说明书:[2]
阅读量:71
方正高清播放机M4002型使用说明书:[2]
阅读量:179
猜你喜欢
审车需要什么手续
得意忘形什么意思
缩量下跌意味什么
运动会手抄报图片
剃须刀什么牌子最好
苜蓿的功效与作用
入赘什么意思
现在开什么店好
森林的作用
什么是crm
猜你喜欢
玛瑙的功效与作用
保婴丹的功效与作用
什么是近亲结婚
复方金银花颗粒的功效与作用
红提子的功效与作用
兔子不吃窝边草什么意思
小金丸的功效与作用
股票换手率高说明什么
男人带什么手串好
儿童知识