小度生活
首页
美食营养
手工爱好
生活家居
返回
小度生活
首页
美食营养
游戏数码
手工爱好
生活家居
健康养生
运动户外
职场理财
情感交际
母婴教育
时尚美容
知识问答
生活知识
生活百科
搜索
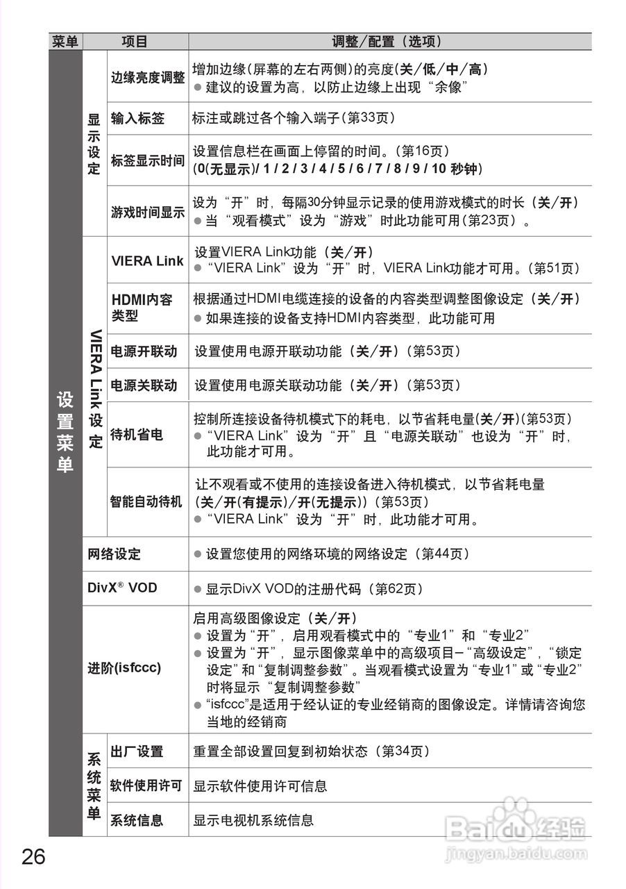
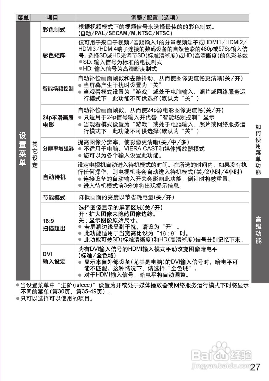
松下TH-P50S25C等离子彩电使用说明书:[3]
2026-03-29 03:48:46
(共篇)
上一篇:
|
下一篇:
声明:
本网站引用、摘录或转载内容仅供网站访问者交流或参考,不代表本站立场,如存在版权或非法内容,请联系站长删除,联系邮箱:site.kefu@qq.com。
相关推荐
松下TH-P50S25C等离子彩电使用说明书:[2]
阅读量:147
松下TH-P50S25C等离子彩电使用说明书:[7]
阅读量:88
松下TH-P50G10C等离子彩电使用说明书:[3]
阅读量:75
松下TH-P42G11C等离子彩电使用说明书:[3]
阅读量:140
松下摄像机使用教程
阅读量:123
猜你喜欢
度娘是什么意思
7月7日是什么节
趸是什么意思
strength是什么意思
鳄鱼养殖
7月是什么星座的
电子版是什么
temp是什么文件夹
四项基本原则的内容是什么
水蛭养殖
猜你喜欢
鸿运当头的养殖方法和注意事项
hero什么意思
plate什么意思
broken什么意思
stupid什么意思
wine是什么意思
办结婚证需要什么
kf是什么意思
什么是电商平台
运动会演讲稿50字