小度生活
首页
美食营养
手工爱好
生活家居
返回
小度生活
首页
美食营养
游戏数码
手工爱好
生活家居
健康养生
运动户外
职场理财
情感交际
母婴教育
时尚美容
知识问答
生活知识
生活百科
搜索
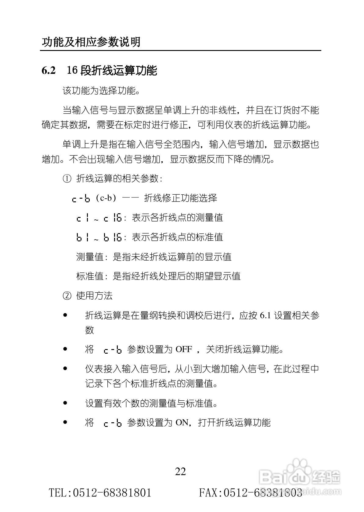
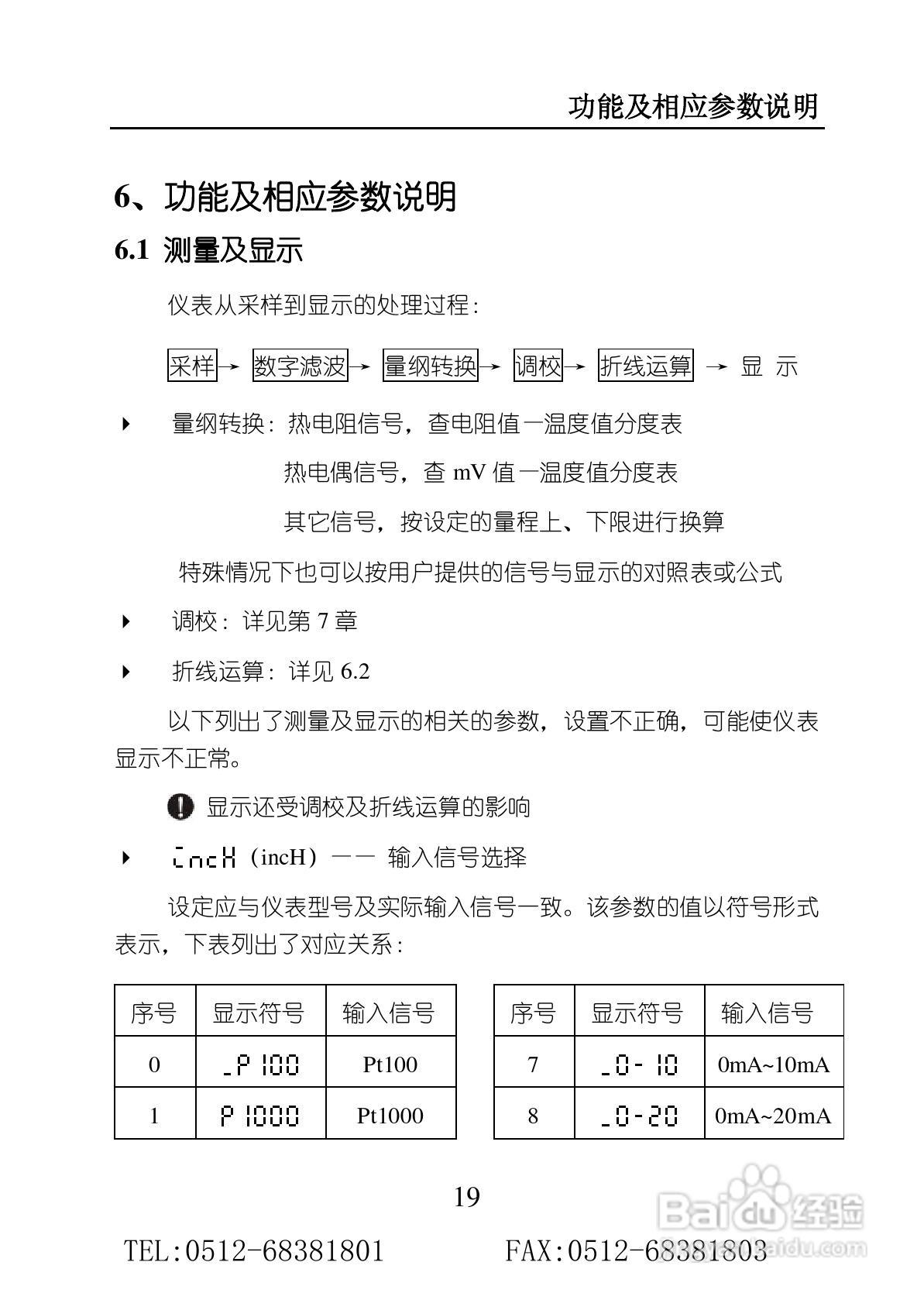
苏州迅鹏SPB-XSE高精度数显仪表使用手册:[3]
2026-05-05 21:24:41
本篇为《苏州迅鹏SPB-XSE高精度数显仪表使用手册》,主要介绍该产品的使用方法以及常见故障解决方案。
(共篇)
上一篇:
|
下一篇:
声明:
本网站引用、摘录或转载内容仅供网站访问者交流或参考,不代表本站立场,如存在版权或非法内容,请联系站长删除,联系邮箱:site.kefu@qq.com。
相关推荐
苏州迅鹏SPB-XST单通道智能数显仪使用手册:[3]
阅读量:175
苏州迅鹏SPB-XST单通道智能数显仪使用手册:[2]
阅读量:136
苏州迅鹏SPB-XST单通道智能数显仪使用手册:[5]
阅读量:95
苏州迅鹏SPB-XSD多通道数字仪表使用手册:[4]
阅读量:149
苏州迅鹏SPB-XSD多通道数字仪表使用手册:[1]
阅读量:170
猜你喜欢
学校运动会新闻报道
什么是中央厨房
柠檬醋的功效与作用
宁波有什么好玩的
乌龙茶的功效与作用
小米粥的功效与作用
玛咖的功效与作用
初中数学知识点大全
阿胶的功效与作用
南瓜子的功效与作用及禁忌
猜你喜欢
甘油的作用
技校什么专业好
西兰花的功效与作用
什么时候喝牛奶
白芍的作用和功效
蜂王浆的作用
关于少先队的知识
维生素e的作用
语文知识大全
教师资格证的作用