小度生活
首页
美食营养
手工爱好
生活家居
返回
小度生活
首页
美食营养
游戏数码
手工爱好
生活家居
健康养生
运动户外
职场理财
情感交际
母婴教育
时尚美容
知识问答
生活知识
搜索
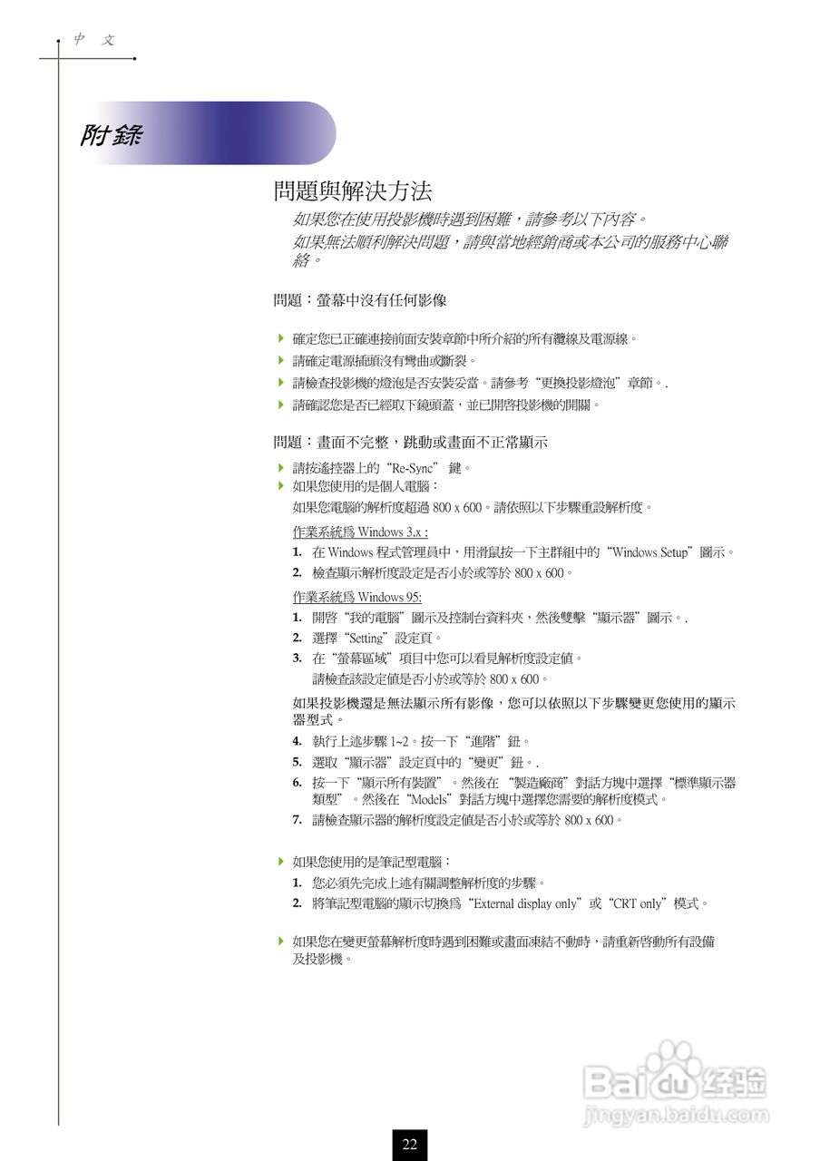
奥图码 EP750投影机说明书:[3]
2025-10-16 16:46:46
本篇为《奥图码 EP750投影机说明书》,主要介绍该产品的使用方法以及常见故障解决方案。
(共篇)
上一篇:
声明:
本网站引用、摘录或转载内容仅供网站访问者交流或参考,不代表本站立场,如存在版权或非法内容,请联系站长删除,联系邮箱:site.kefu@qq.com。
相关推荐
奥图码 EP750投影机说明书:[2]
阅读量:113
奥图码 EP708投影机说明书:[3]
阅读量:158
奥图码 EP772投影机说明书:[3]
阅读量:48
奥图码 EP780投影机说明书:[3]
阅读量:154
奥图码 EX772投影机说明书:[3]
阅读量:20
猜你喜欢
ald是什么病
tt什么意思
吃海参有什么好处
心影增大是什么意思
定投是什么意思
419是什么
蓝色配什么颜色
赤霞珠是什么意思
过年什么东西最好卖
early是什么意思
猜你喜欢
少年白头发是什么原因
补刀是什么意思
皮肤黑穿什么颜色
accept什么意思
smile是什么意思
少校是什么级别
above是什么意思
1976年是什么命
西米露是什么
云南有什么特产