小度生活
首页
美食营养
手工爱好
生活家居
返回
小度生活
首页
美食营养
游戏数码
手工爱好
生活家居
健康养生
运动户外
职场理财
情感交际
母婴教育
时尚美容
知识问答
生活知识
生活百科
搜索
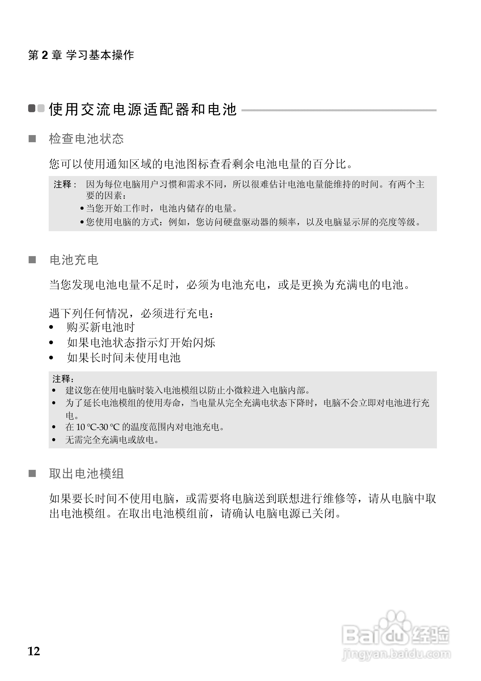
联想G475笔记本电脑使用说明书:[2]
2026-05-16 08:19:11
本篇为《联想G475笔记本电脑使用说明书》,主要介绍该产品的使用方法以及常见故障解决方案。
(共篇)
上一篇:
|
下一篇:
声明:
本网站引用、摘录或转载内容仅供网站访问者交流或参考,不代表本站立场,如存在版权或非法内容,请联系站长删除,联系邮箱:site.kefu@qq.com。
相关推荐
健康美味豆皮拌豆芽的做法,直男们学会了吗?
阅读量:176
简单易学的营养粥做法
阅读量:165
超下饭的湘菜~金钱蛋如何做?
阅读量:114
青椒酿肉的做法
阅读量:74
如何制作牛奶棒?
阅读量:158
猜你喜欢
阿胶的作用和功效
艾草泡脚的功效与作用
洛阳牡丹花什么时候开
炒锅什么材质好
知识管理软件
老君山在什么地方
表达方式及其作用
川流不息的什么
水性杨花什么意思
茶叶的知识
猜你喜欢
银杏叶片的功效与作用
射箭运动
八月瓜的功效与作用
维生素b1的作用和功效
家庭防火安全知识
桑葚泡酒的功效与作用
参加婚礼穿什么
如什么如什么成语
橘子的功效与作用
b2驾照能开什么车