小度生活
首页
美食营养
手工爱好
生活家居
返回
小度生活
首页
美食营养
游戏数码
手工爱好
生活家居
健康养生
运动户外
职场理财
情感交际
母婴教育
时尚美容
知识问答
生活知识
搜索
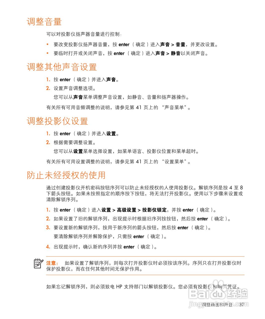
HP vp6300数字投影仪用户手册:[4]
2025-12-05 13:56:50
本篇为《HP vp6300数字投影仪用户手册》,主要介绍该产品的使用方法以及常见故障解决方案。
(共篇)
上一篇:
|
下一篇:
声明:
本网站引用、摘录或转载内容仅供网站访问者交流或参考,不代表本站立场,如存在版权或非法内容,请联系站长删除,联系邮箱:site.kefu@qq.com。
相关推荐
HP ep7100 Series Home Cinema数字投影仪用户说明书:[4]
阅读量:41
HP ep7100 Series Home Cinema数字投影仪用户说明书:[8]
阅读量:68
HP ep7100 Series Home Cinema数字投影仪用户说明书:[6]
阅读量:134
HP ep7100 Series Home Cinema数字投影仪用户说明书:[3]
阅读量:136
HP ep7100 Series Home Cinema数字投影仪用户说明书:[2]
阅读量:140
猜你喜欢
滞纳金是什么意思
express是什么意思
烤箱什么牌子质量好
spot是什么意思
35岁女人学什么技术
清包是什么意思
突然袭击的意思是什么
四川有什么特色小吃
咫尺天涯什么意思
气功用什么武器
猜你喜欢
local是什么意思
什么叫系统软件
blog是什么意思
木讷的意思
情不自禁的意思是什么
不敢恭维是什么意思
1300元买什么手机好
感恩祝福语
paste是什么意思
ons是什么意思