小度生活
首页
美食营养
手工爱好
生活家居
返回
小度生活
首页
美食营养
游戏数码
手工爱好
生活家居
健康养生
运动户外
职场理财
情感交际
母婴教育
时尚美容
知识问答
生活知识
生活百科
搜索
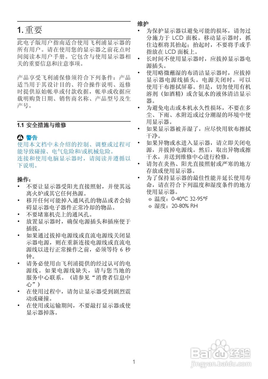
飞利浦220P2ES/93液晶显示器使用说明书:[1]
2026-05-10 02:53:10
(共篇)
下一篇:
声明:
本网站引用、摘录或转载内容仅供网站访问者交流或参考,不代表本站立场,如存在版权或非法内容,请联系站长删除,联系邮箱:site.kefu@qq.com。
相关推荐
飞利浦235P2ES/93液晶显示器使用说明书:[1]
阅读量:29
飞利浦225P2ES/93液晶显示器使用说明书:[3]
阅读量:75
飞利浦225P2ES/93液晶显示器使用说明书:[6]
阅读量:108
飞利浦电视信号源设置
阅读量:78
飞利浦电视画面设置
阅读量:30
猜你喜欢
普洱茶怎么泡
怎么瘦脚踝
孜怎么读
杭州电子科技大学怎么样
枸杞怎么吃
wifi怎么设置
脸发红是怎么回事
帝王蟹怎么做好吃
身上痒是怎么回事
怎么下象棋
猜你喜欢
traffic怎么读
切完辣椒后手很辣怎么办快速缓解
农行k宝怎么用
痛经怎么调理
蚝油怎么用
乳房有硬块是怎么回事
感冒喉咙痛怎么办
镜头盖防丢绳怎么装
阿玛尼手表怎么样
怎么挖墙脚