小度生活
首页
美食营养
手工爱好
生活家居
返回
小度生活
首页
美食营养
游戏数码
手工爱好
生活家居
健康养生
运动户外
职场理财
情感交际
母婴教育
时尚美容
知识问答
生活知识
生活百科
搜索
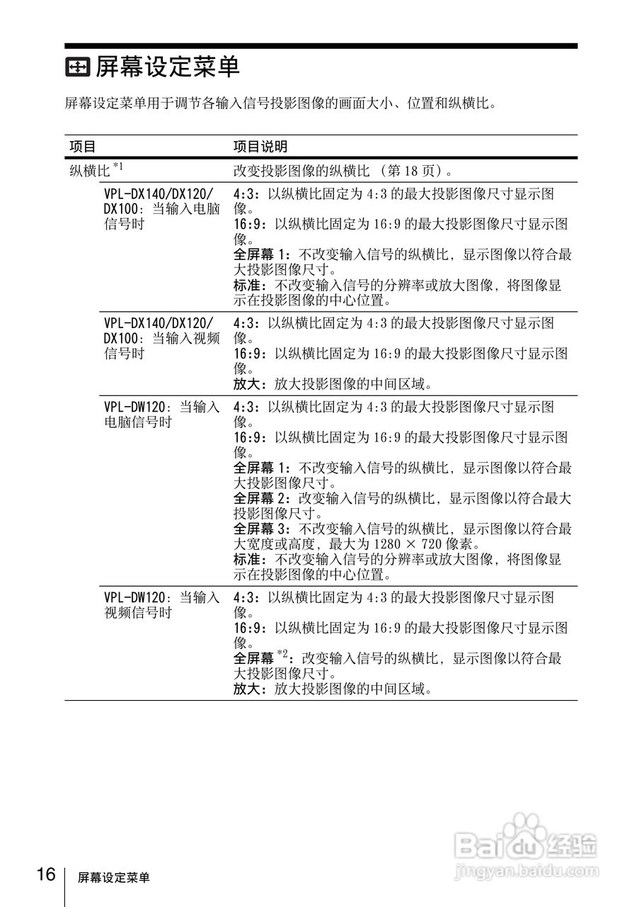
SONY VPL-DX120投影机说明书:[2]
2026-04-01 15:27:20
本篇为《SONY VPL-DX120投影机说明书》,主要介绍该产品的使用方法以及常见故障解决方案。
(共篇)
上一篇:
|
下一篇:
声明:
本网站引用、摘录或转载内容仅供网站访问者交流或参考,不代表本站立场,如存在版权或非法内容,请联系站长删除,联系邮箱:site.kefu@qq.com。
相关推荐
如何降低windows的CPU使用率
阅读量:22
更新虚拟打印机驱动后无法工作怎么办
阅读量:114
DSPPA MP-9907C CD机使用说明书
阅读量:20
X86上网本怎样进入U启动
阅读量:118
在Windows Server 2003系统中安装打印服务器
阅读量:153
猜你喜欢
中流砥柱意思
给宝宝的祝福语
stats是什么意思
火中取栗的意思
ncf是什么意思
柳树靠什么传播种子的
落寞是什么意思
cvv是什么意思
暖心不俗气生日祝福语
一蹴而就是什么意思
猜你喜欢
抛砖引玉是什么意思
开学第一课什么时候播
英雄联盟取什么名字好
高姿适合什么年龄
什么鬼片恐怖又好看
利息税什么时候取消的
冬天吃萝卜有什么好处
惠崇春江晓景的诗意思
上海验车需要带什么
倚老卖老的意思