小度生活
首页
美食营养
手工爱好
生活家居
返回
小度生活
首页
美食营养
游戏数码
手工爱好
生活家居
健康养生
运动户外
职场理财
情感交际
母婴教育
时尚美容
知识问答
生活知识
生活百科
搜索
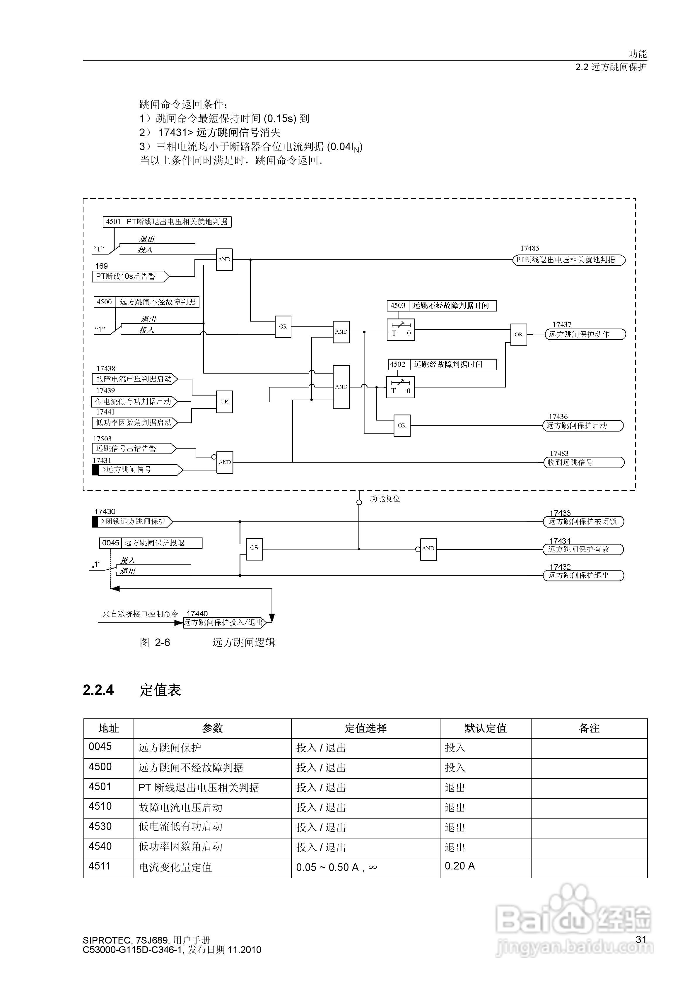
西门子 SIPROTEC 过电压及远方跳闸保护装置7SJ689 V4.:[4]
2026-04-04 13:42:43
本篇为《西门子 SIPROTEC 过电压及远方跳闸保护装置7SJ689 V4.》,主要介绍该产品的使用方法以及常见故障解决方案。
(共篇)
上一篇:
|
下一篇:
声明:
本网站引用、摘录或转载内容仅供网站访问者交流或参考,不代表本站立场,如存在版权或非法内容,请联系站长删除,联系邮箱:site.kefu@qq.com。
相关推荐
西门子 SIPROTEC 过电压及远方跳闸保护装置7SJ689 V4.:[9]
阅读量:156
西门子 SIPROTEC 过电压及远方跳闸保护装置7SJ689 V4.:[7]
阅读量:111
西门子洗衣机童锁怎么解除
阅读量:196
西门子 SIPROTEC 过电压及远方跳闸保护装置7SJ689 V4.:[3]
阅读量:107
西门子 SIPROTEC 过电压及远方跳闸保护装置7SJ689 V4.:[2]
阅读量:56
猜你喜欢
如何提高文化软实力
邮件过期怎么恢复
jsp怎么打开
生活安全知识
初中生活
如何学习画画
如何缓解疲劳
如何提高精子成活率
mlb是什么牌子
美丽生活
猜你喜欢
大饼脸怎么变瓜子脸
great是什么意思
独生子女证如何办理
生活的英文
苹果4如何刷机
logo是什么意思
只争朝夕前一句是什么
tb是什么牌子
金立w909怎么样
右胳膊肘疼怎么回事