小度生活
首页
美食营养
手工爱好
生活家居
返回
小度生活
首页
美食营养
游戏数码
手工爱好
生活家居
健康养生
运动户外
职场理财
情感交际
母婴教育
时尚美容
搜索
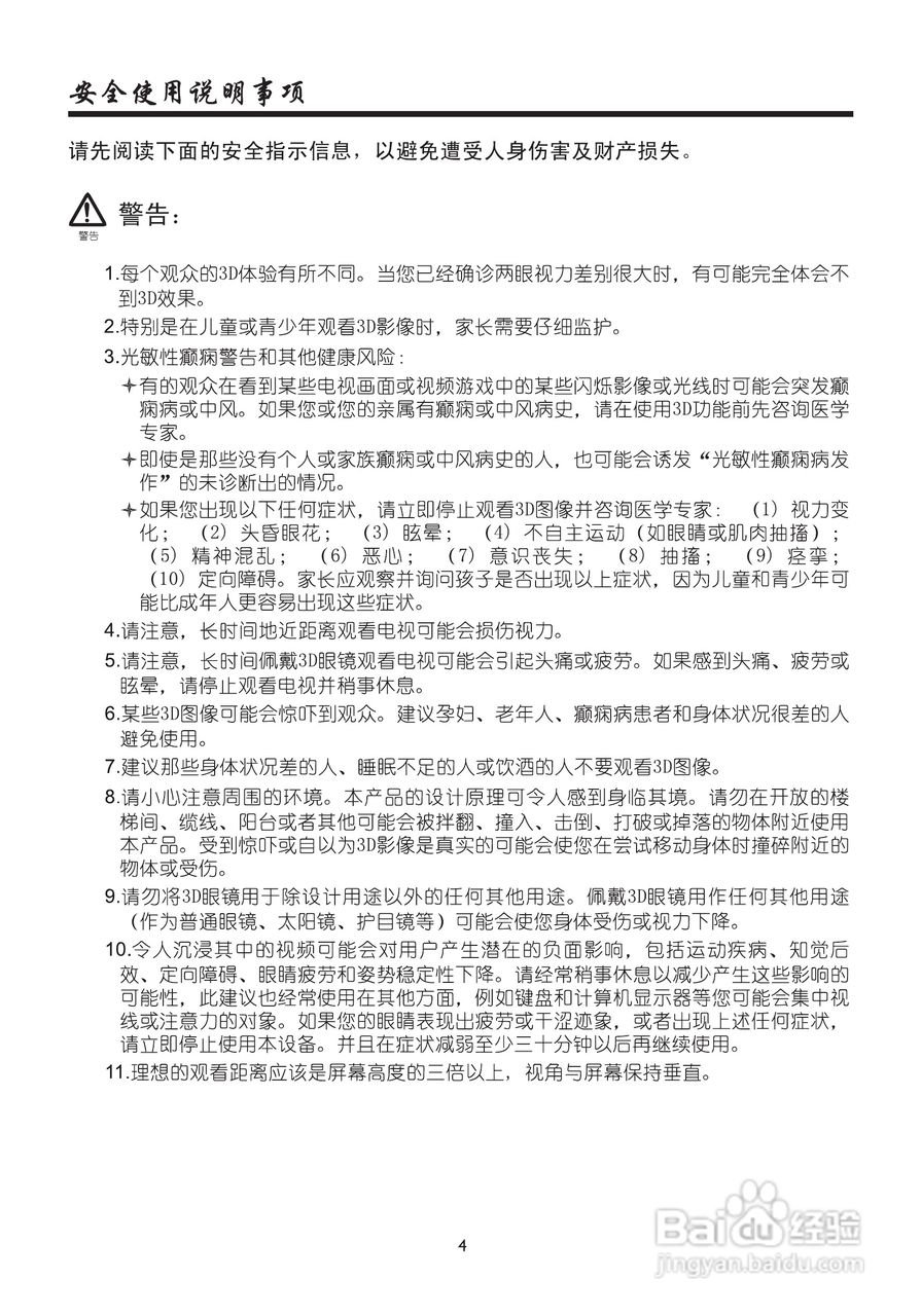
厦华数字液晶电视LE-32MW68D使用说明书:[1]
2025-10-18 10:17:00
(共篇)
下一篇:
声明:
本网站引用、摘录或转载内容仅供网站访问者交流或参考,不代表本站立场,如存在版权或非法内容,请联系站长删除,联系邮箱:site.kefu@qq.com。
相关推荐
厦华数字液晶电视LE-32MW68E使用说明书:[1]
阅读量:180
厦华数字液晶电视LE-32MW68D使用说明书:[2]
阅读量:94
厦华数字液晶电视LE-32MW68E使用说明书:[2]
阅读量:71
厦华数字液晶电视LE-42MW68KM使用说明书:[2]
阅读量:123
使用说明书封面怎么做
阅读量:137
猜你喜欢
身份证号码的数字代表什么意义
cin2级是什么意思
百褶裙搭配什么上衣
狐狸在说什么
觊觎是什么意思
尿多是什么原因
屏幕总成是什么意思
加持是什么意思
柳条像什么比喻句
女生的胸长什么样
猜你喜欢
阿其那塞斯黑什么意思
vulkan是什么
mps是什么意思
居士是什么意思
什么是质数什么是合数
十月是什么星座
纲举目张是什么意思
什么是七情六欲
移徒是什么意思
i5和i7有什么区别