小度生活
首页
美食营养
手工爱好
生活家居
返回
小度生活
首页
美食营养
游戏数码
手工爱好
生活家居
健康养生
运动户外
职场理财
情感交际
母婴教育
时尚美容
知识问答
生活知识
搜索
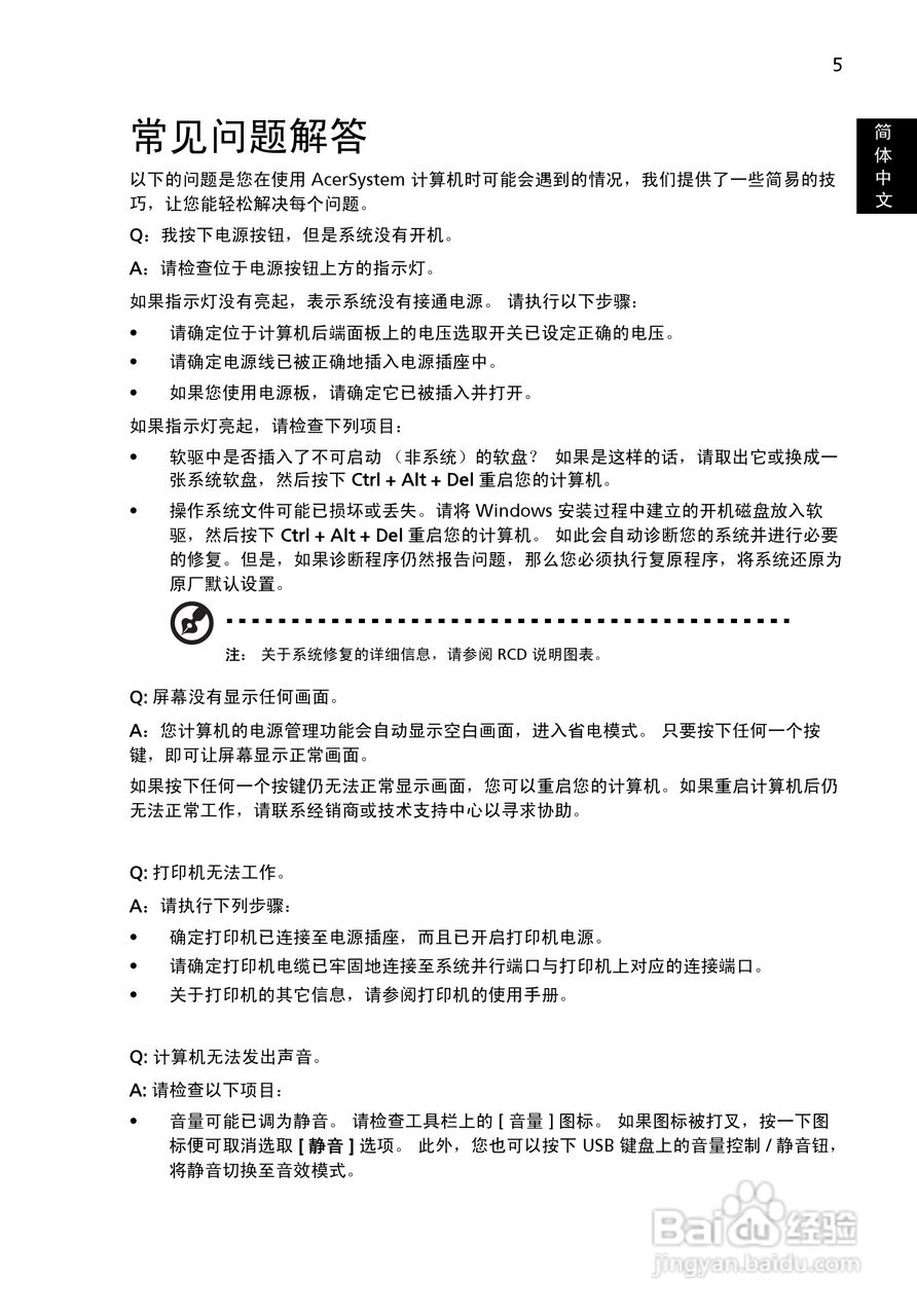
ACER宏基Aspire Z5710计算机说明书:[2]
2026-01-14 01:17:35
本篇为《ACER宏基Aspire Z5710计算机说明书》,主要介绍该产品的使用方法以及常见故障解决方案。
(共篇)
上一篇:
|
下一篇:
声明:
本网站引用、摘录或转载内容仅供网站访问者交流或参考,不代表本站立场,如存在版权或非法内容,请联系站长删除,联系邮箱:site.kefu@qq.com。
相关推荐
ACER宏基Aspire L5100计算机说明书:[2]
阅读量:31
ACER宏基Aspire G3710计算机说明书:[2]
阅读量:85
ACER宏基Aspire M1200计算机说明书:[2]
阅读量:104
ACER宏基Aspire G3221计算机说明书:[2]
阅读量:155
ACER宏基Aspire M3160计算机说明书:[2]
阅读量:35
猜你喜欢
粉皮的做法大全
成年黄网站免费大全
牛年宝宝起名大全
拥抱图片大全
姓名大全女孩
河南方言大全
坐久了腰疼怎么办
读后感大全
微信怎么快速加好友
生日祝福语大全
猜你喜欢
初中作文400字大全
脖子上长小肉疙瘩怎么办
配货站怎么开
群介绍怎么写
中国地图图片大全
黄网站色视频免费大全
成年片黄网站色大全男女
安徽财贸职业学院怎么样
楚门的世界简介
海尔电视型号大全