小度生活
首页
美食营养
手工爱好
生活家居
返回
小度生活
首页
美食营养
游戏数码
手工爱好
生活家居
健康养生
运动户外
职场理财
情感交际
母婴教育
时尚美容
知识问答
生活知识
搜索
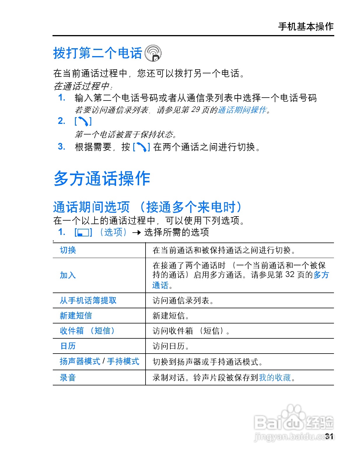
松下mx6手机使用说明书:[4]
2025-10-21 05:30:29
(共篇)
上一篇:
|
下一篇:
声明:
本网站引用、摘录或转载内容仅供网站访问者交流或参考,不代表本站立场,如存在版权或非法内容,请联系站长删除,联系邮箱:site.kefu@qq.com。
相关推荐
松下mx6手机使用说明书:[14]
阅读量:165
松下mx6手机使用说明书:[13]
阅读量:131
松下EB-G5手机使用说明书:[6]
阅读量:33
松下摄像机使用教程
阅读量:116
松下双开双控接线方法
阅读量:71
猜你喜欢
无言以对是什么意思
运动营养学
2012是什么年
下巴长粉刺是什么原因
虚汗是什么
焕然一新是什么意思
参差不齐是什么意思
歌吟的近义词是什么
冠心病是什么
老黄牛比喻什么人
猜你喜欢
出处是什么意思
莘莘学子是什么意思
清明上河图描绘的是什么季节
压抑什么意思
蜗居是什么意思
执子之手与子偕老什么意思
教师资格证什么时候出成绩
韦编三绝是什么意思
苦丁茶有什么功效
深什么浅什么的成语