小度生活
首页
美食营养
手工爱好
生活家居
返回
小度生活
首页
美食营养
游戏数码
手工爱好
生活家居
健康养生
运动户外
职场理财
情感交际
母婴教育
时尚美容
知识问答
生活知识
生活百科
搜索
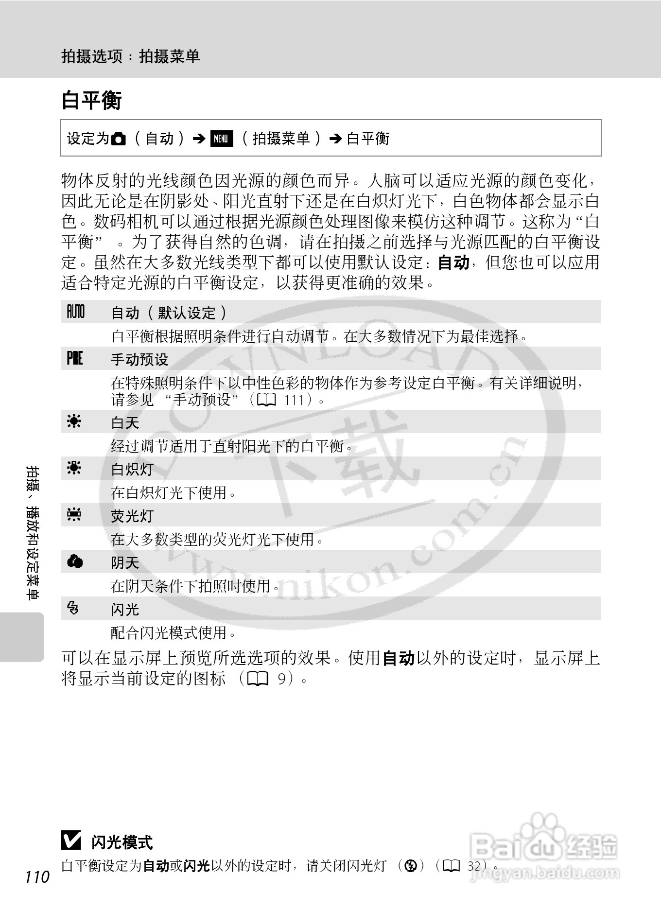
NIKON 数码相机COOLLPIX S230用户手册:[13]
2026-04-07 12:58:04
本篇为《NIKON 数码相机COOLLPIX S230用户手册》,主要介绍该产品的使用方法以及常见故障解决方案。
(共篇)
上一篇:
|
下一篇:
声明:
本网站引用、摘录或转载内容仅供网站访问者交流或参考,不代表本站立场,如存在版权或非法内容,请联系站长删除,联系邮箱:site.kefu@qq.com。
相关推荐
手机上怎样注册铁路12306
阅读量:55
怎样注册和登录上海交通卡app?
阅读量:81
微信乘车码怎么添加到桌面
阅读量:23
snapseed在哪调整保护阴影
阅读量:56
如何预订酒店
阅读量:70
猜你喜欢
斑秃治疗最快的方法
怎么增强wifi信号
炒饼的家常做法
固体废物处理方法
泡菜的腌制方法和配料
儿童牙痛怎么办
正宗糖蒜的腌制方法
硬盘坏了怎么办
虾爬子怎么做好吃
乳腺增生的治疗方法
猜你喜欢
软件测试方法
学习语文的方法
怎么保护视力
黄褐斑怎么办
siri怎么用
重度脂肪肝的治疗方法
在家赚钱的方法
毛豆的做法大全家常
家规怎么写
脚踝扭伤了怎么办