小度生活
首页
美食营养
手工爱好
生活家居
返回
小度生活
首页
美食营养
游戏数码
手工爱好
生活家居
健康养生
运动户外
职场理财
情感交际
母婴教育
时尚美容
知识问答
生活知识
生活百科
搜索
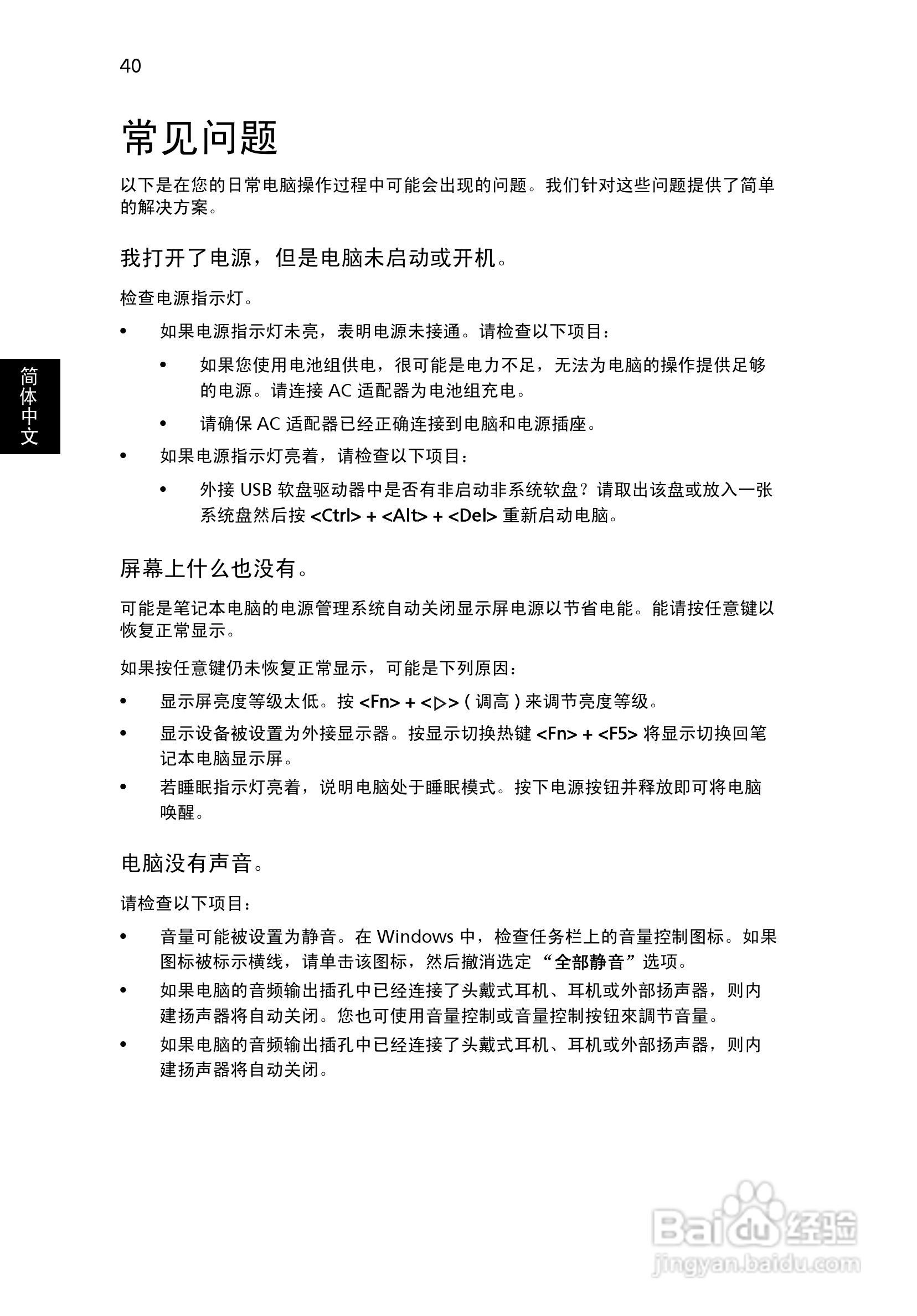
ACER宏基Aspire 5540笔记本说明书:[6]
2026-04-19 01:07:12
本篇为《ACER宏基Aspire 5540笔记本说明书》,主要介绍该产品的使用方法以及常见故障解决方案。
(共篇)
上一篇:
|
下一篇:
声明:
本网站引用、摘录或转载内容仅供网站访问者交流或参考,不代表本站立场,如存在版权或非法内容,请联系站长删除,联系邮箱:site.kefu@qq.com。
相关推荐
ACER宏基Aspire 5540笔记本说明书:[5]
阅读量:121
ACER宏基Aspire 5820笔记本说明书:[6]
阅读量:69
ACER宏基Aspire 1400笔记本说明书:[6]
阅读量:138
ACER宏基Aspire 5930笔记本说明书:[6]
阅读量:183
ACER宏基Aspire 5335笔记本说明书:[6]
阅读量:24
猜你喜欢
青葱岁月什么意思
回购是什么意思
放量是什么意思
too是什么意思
做t是什么意思
别董大的意思
tips是什么意思
pupil是什么意思
红颜是什么意思
什么是卖空
猜你喜欢
榀是什么意思
什么季节的茶最好喝
现在什么网游好玩
自满的意思
摩托车头盔什么牌子好
什么是网络摄像机
或的意思
相濡以沫的意思
钱包用什么颜色好
九价疫苗是什么意思