小度生活
首页
美食营养
手工爱好
生活家居
返回
小度生活
首页
美食营养
游戏数码
手工爱好
生活家居
健康养生
运动户外
职场理财
情感交际
母婴教育
时尚美容
知识问答
生活知识
生活百科
搜索
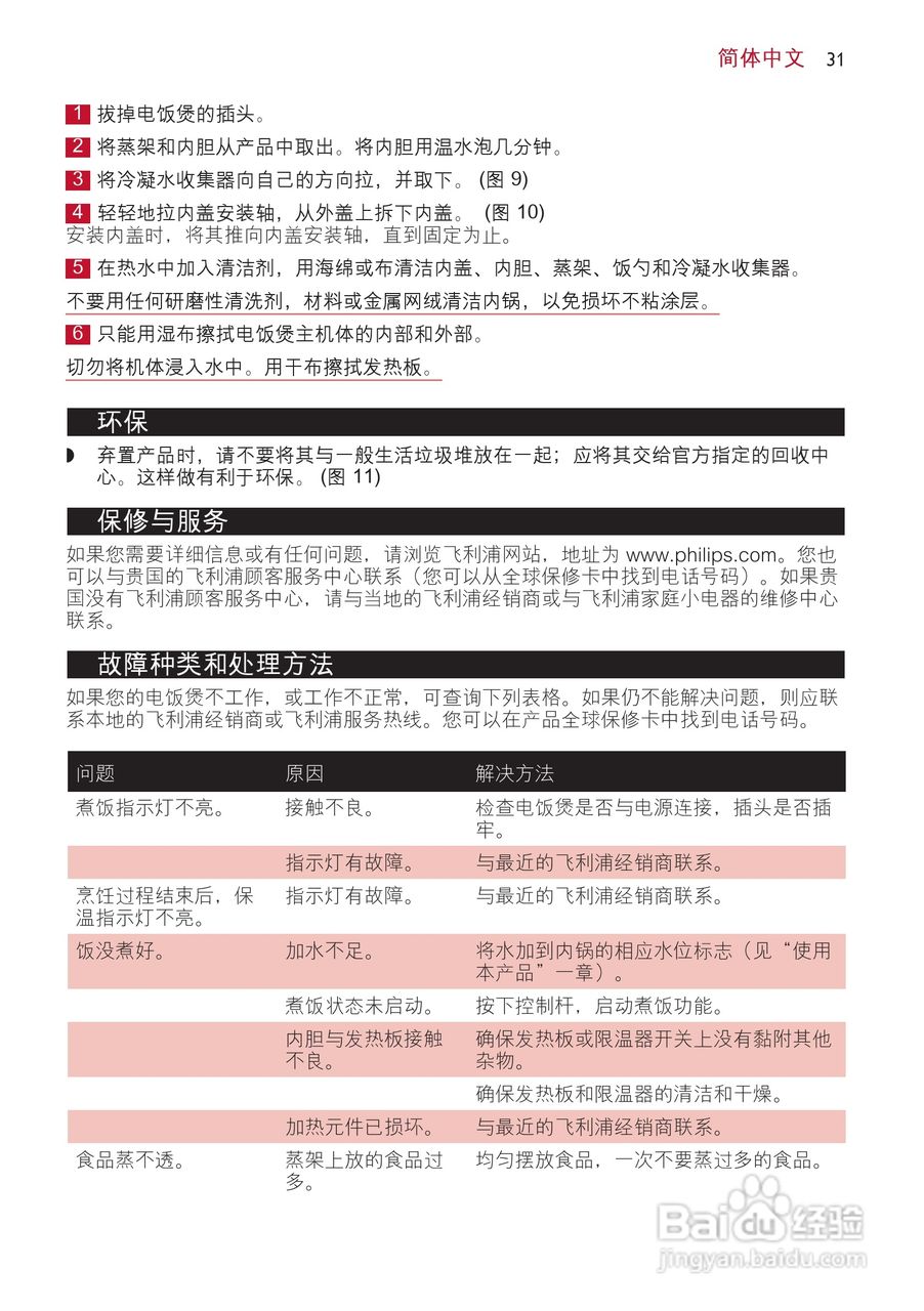
philips HD4702电饭锅说明书:[2]
2026-03-27 21:17:30
(共篇)
上一篇:
|
下一篇:
声明:
本网站引用、摘录或转载内容仅供网站访问者交流或参考,不代表本站立场,如存在版权或非法内容,请联系站长删除,联系邮箱:site.kefu@qq.com。
相关推荐
philips电饭锅HD6158用户手册:[2]
阅读量:134
PHILIPS HD4755/HD4751电饭煲说明书:[2]
阅读量:155
PHILIPS HD4496/HD4494电烤箱说明书:[2]
阅读量:161
philips HD6180电炸锅说明书:[2]
阅读量:185
PHILIPS HD4754/HD4750电饭煲使用说明书:[2]
阅读量:37
猜你喜欢
沉香手串怎么盘
查违章怎么查
流星蝴蝶剑怎么联机
肛瘘是怎么引起的
vlog是什么意思怎么读
猪大肠怎么洗
索菲亚衣柜怎么样
比特彗星怎么用
怎么下载网页视频
qq聊天背景怎么弄
猜你喜欢
孩子高烧不退怎么办
月经量大怎么回事
广汽传祺gs8怎么样
奔驰e300怎么样
清炖鸡怎么做
lol怎么录制视频
面部皮肤松弛怎么办
槐花怎么做好吃
翊怎么读音
跌打损伤怎么办