小度生活
首页
美食营养
手工爱好
生活家居
返回
小度生活
首页
美食营养
游戏数码
手工爱好
生活家居
健康养生
运动户外
职场理财
情感交际
母婴教育
时尚美容
知识问答
生活知识
搜索
Optoma奥图码EP7155i投影机使用说明书:[5]
2026-02-26 21:23:25
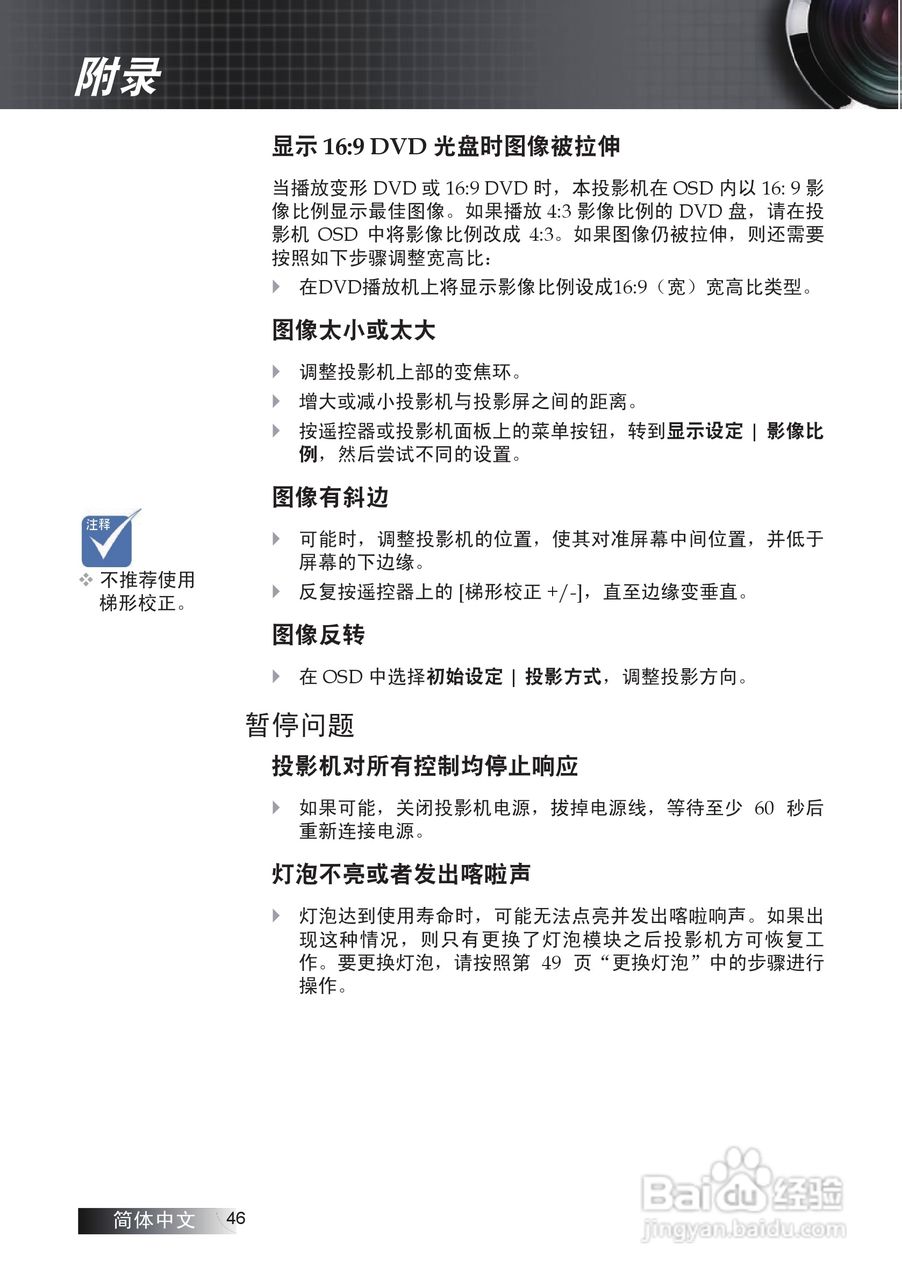
本篇为《Optoma奥图码EP7155i投影机使用说明书》,主要介绍该产品的使用方法以及常见故障解决方案。
(共篇)
上一篇:
|
下一篇:
声明:
本网站引用、摘录或转载内容仅供网站访问者交流或参考,不代表本站立场,如存在版权或非法内容,请联系站长删除,联系邮箱:site.kefu@qq.com。
相关推荐
Optoma奥图码 EP730投影机说明书:[2]
阅读量:114
Optoma奥图码 EP731投影机说明书:[4]
阅读量:64
Optoma奥图码 EP680投影机说明书:[3]
阅读量:131
Optoma奥图码 EP725投影机说明书:[1]
阅读量:140
Optoma奥图码 EP725投影机说明书:[3]
阅读量:146
猜你喜欢
结婚红包怎么写
恶心想吐是怎么回事
象棋怎么玩
肚脐周围疼是怎么回事
膻怎么读
黄桃罐头的做法
收条怎么写有法律效力
如懿为什么不原谅海兰
排卵试纸怎么用
今天股票为什么大跌
猜你喜欢
圆的面积怎么求
鹿肉怎么吃
肉皮冻的家常做法
肚子咕噜咕噜响是怎么回事
宫外孕怎么治疗
羊肉面片的做法
电脑为什么会黑屏
乳腺增生怎么办
居住证明怎么开
任正非女儿为什么姓孟