小度生活
首页
美食营养
手工爱好
生活家居
返回
小度生活
首页
美食营养
游戏数码
手工爱好
生活家居
健康养生
运动户外
职场理财
情感交际
母婴教育
时尚美容
知识问答
生活知识
生活百科
搜索
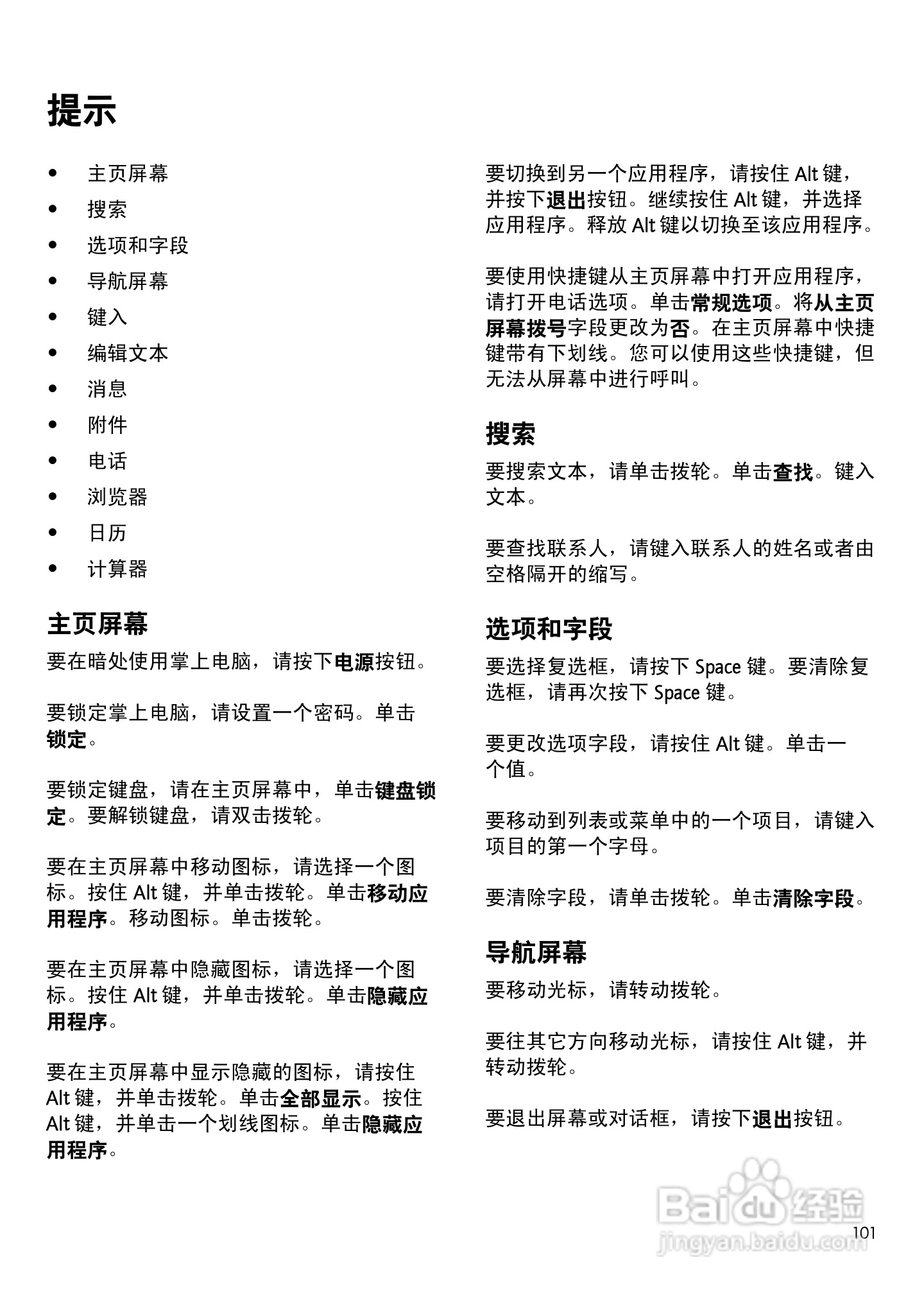
黑莓手机7730型使用说明书:[11]
2026-03-25 02:17:58
(共篇)
上一篇:
|
下一篇:
声明:
本网站引用、摘录或转载内容仅供网站访问者交流或参考,不代表本站立场,如存在版权或非法内容,请联系站长删除,联系邮箱:site.kefu@qq.com。
相关推荐
黑莓手机7730型使用说明书:[12]
阅读量:131
黑莓手机7730型使用说明书:[8]
阅读量:122
黑莓手机7250型使用说明书:[11]
阅读量:107
黑莓手机6720型使用说明书:[11]
阅读量:50
黑莓手机中如何恢复歌曲的
阅读量:74
猜你喜欢
六年级画画图片大全
脸上有痤疮怎么办
邪恶工番口番大全全彩
动物四字成语大全
qq名字大全
三门峡旅游景点大全景点排名
滑翔纸飞机怎么折
斯柯达速派怎么样
客厅装饰画图片大全
胸部痛怎么回事
猜你喜欢
读书卡的制作大全
牡丹鹦鹉怎么分公母
cad缩放怎么用
双胞胎名字大全
盛中国简介
万家乐燃气灶怎么样
qq怎么群发信息
天空图片大全
青菜的做法大全家常
柯南图片大全最帅