小度生活
首页
美食营养
手工爱好
生活家居
返回
小度生活
首页
美食营养
游戏数码
手工爱好
生活家居
健康养生
运动户外
职场理财
情感交际
母婴教育
时尚美容
知识问答
生活知识
搜索
JVC GZ-HM400AC数码摄像机说明书:[10]
2025-10-23 15:51:40
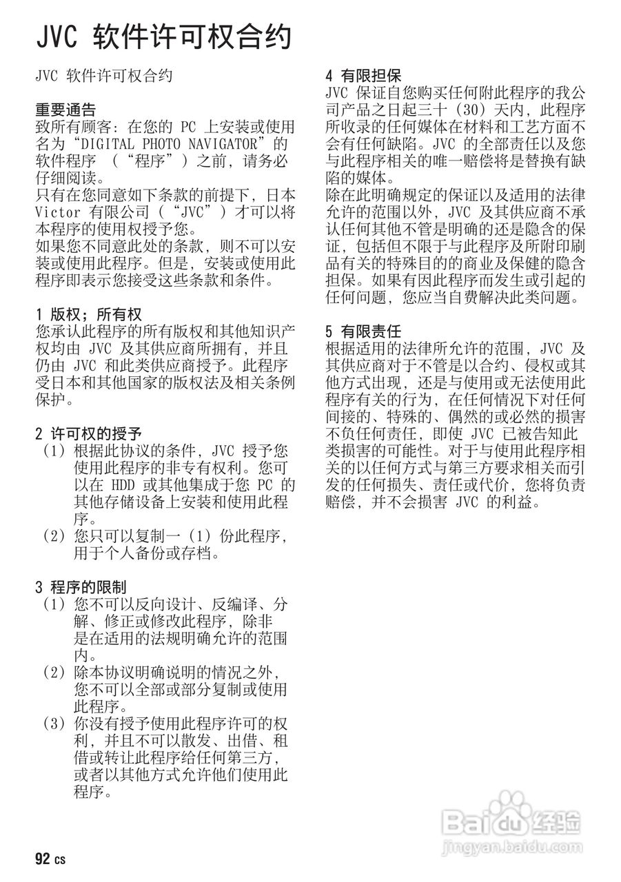
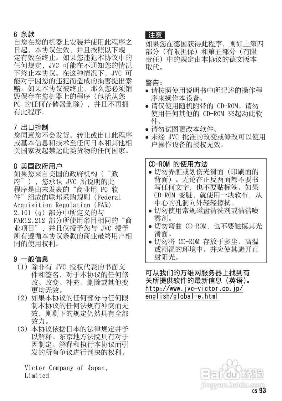
本篇为《JVC GZ-HM400AC数码摄像机说明书》,主要介绍该产品的使用方法以及常见故障解决方案。
(共篇)
上一篇:
声明:
本网站引用、摘录或转载内容仅供网站访问者交流或参考,不代表本站立场,如存在版权或非法内容,请联系站长删除,联系邮箱:site.kefu@qq.com。
相关推荐
JVC GZ-HM400AC数码摄像机说明书:[4]
阅读量:124
JVC GZ-HM400AC数码摄像机说明书:[5]
阅读量:99
JVC GZ-HD620AC数码摄像机说明书:[10]
阅读量:127
JVC GZ-HM200AC数码摄像机说明书:[8]
阅读量:185
jvc数码摄像机怎么把带子里的内容转录到卡里
阅读量:82
猜你喜欢
事业单位是什么
毒唯是什么意思
脸上长斑是因为什么原因引起的
越位是什么意思
grape是什么意思
饕餮怎么读音是什么意思
苹果12什么时候上市
蒙顶甘露属于什么茶
什么是期货
ct是什么
猜你喜欢
旺旺号是什么
什么是自主招生
宕机是什么意思
期货是什么
巨蟹座和什么星座最配
睡觉流口水什么原因
近水楼台先得月什么意思
2月3日是什么星座
前列腺是什么
草莓是什么季节的水果