小度生活
首页
美食营养
手工爱好
生活家居
返回
小度生活
首页
美食营养
游戏数码
手工爱好
生活家居
健康养生
运动户外
职场理财
情感交际
母婴教育
时尚美容
知识问答
生活知识
搜索
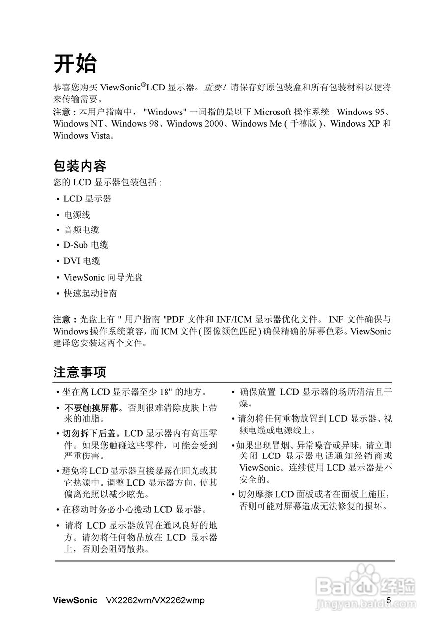
ViewSonic优派VX2262wmp显示器说明书:[1]
2026-03-01 02:56:30
/>
(共篇)
下一篇:
声明:
本网站引用、摘录或转载内容仅供网站访问者交流或参考,不代表本站立场,如存在版权或非法内容,请联系站长删除,联系邮箱:site.kefu@qq.com。
相关推荐
ViewSonic优派VX2262wm显示器说明书:[1]
阅读量:20
ViewSonic优派VX2262wm显示器说明书:[3]
阅读量:145
ViewSonic优派VX2262wm显示器说明书:[2]
阅读量:171
ViewSonic优派VX2268wm显示器说明书:[1]
阅读量:76
ViewSonic优派VX2640w显示器说明书:[1]
阅读量:94
猜你喜欢
计划生育什么时候开始的
03年属什么生肖
摧枯拉朽是什么意思
一次难忘的运动会
革故鼎新是什么意思
白醋洗脸有什么好处
什么叫刷屏
茫然是什么意思
特岗教师是什么
什么是鹅口疮
猜你喜欢
碧绿碧绿的什么
有口气是什么原因
带电粒子在电场中的运动
着相了是什么意思
维生素b6注射液
大保健什么意思
豆蔻年华是什么意思
斑鸠养殖
四库全书是什么
碘131是什么