小度生活
首页
美食营养
手工爱好
生活家居
返回
小度生活
首页
美食营养
游戏数码
手工爱好
生活家居
健康养生
运动户外
职场理财
情感交际
母婴教育
时尚美容
知识问答
生活知识
搜索
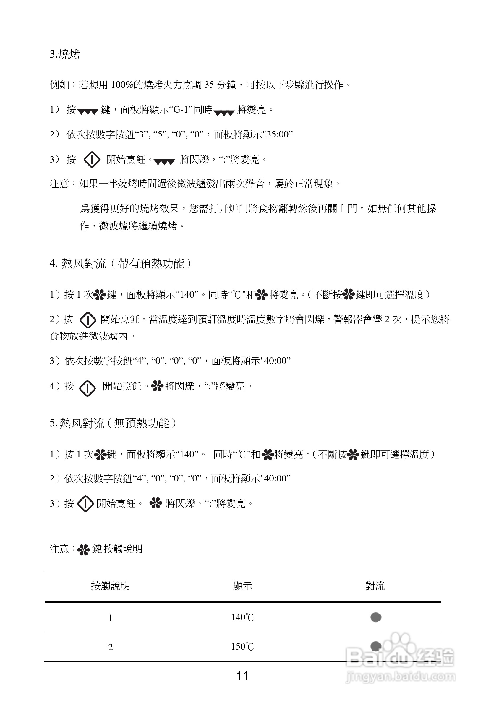
惠而浦MWL1093微波炉用户手册:[2]
2025-12-20 06:39:53
(共篇)
上一篇:
声明:
本网站引用、摘录或转载内容仅供网站访问者交流或参考,不代表本站立场,如存在版权或非法内容,请联系站长删除,联系邮箱:site.kefu@qq.com。
相关推荐
惠而浦MWL1093微波炉用户手册:[1]
阅读量:145
惠而浦M26微波炉用户手册:[1]
阅读量:117
惠而浦VT255微波炉用户手册:[2]
阅读量:145
惠而浦FT339多功能微波炉用户手册:[2]
阅读量:46
惠而浦M28微波炉用户手册:[1]
阅读量:84
猜你喜欢
废青是什么意思
鞭策的意思
若即若离是什么意思
无房证明需要什么材料
铿锵是什么意思
今天开什么特马
华子是什么意思
特殊的意思
cream是什么意思
电子驻车是什么意思
猜你喜欢
20度左右穿什么
什么是跑酷
做点什么小生意好
梦见小男孩是什么意思
12月份有什么节日
签注是什么意思
rookie什么意思
七年之痒是什么意思
奥力给是什么意思
什么叫利空