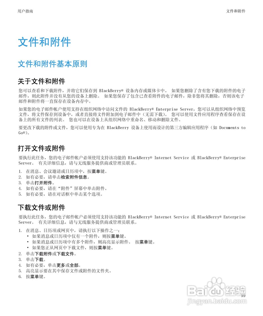
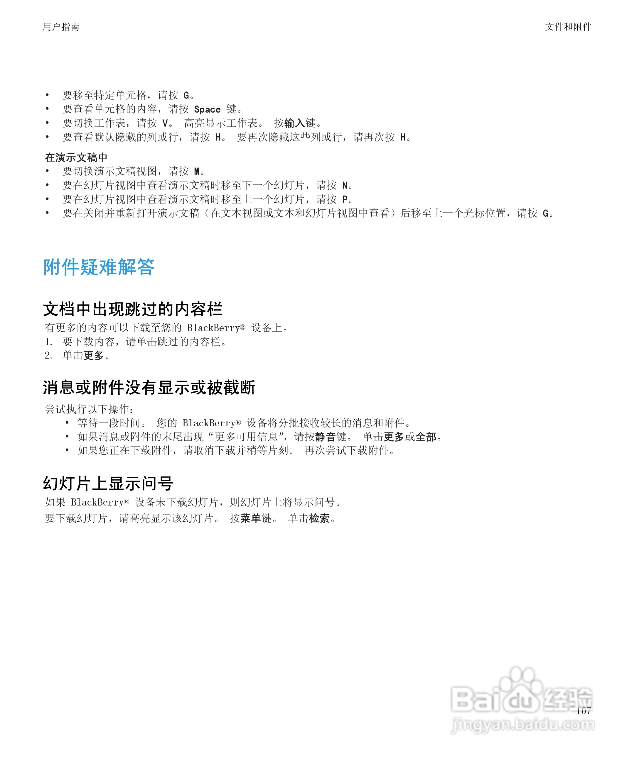
小度生活
首页
美食营养
手工爱好
生活家居
返回
小度生活
首页
美食营养
游戏数码
手工爱好
生活家居
健康养生
运动户外
职场理财
情感交际
母婴教育
时尚美容
知识问答
生活知识
搜索
黑莓9700手机使用说明书:[11]
2025-10-24 14:16:41
(共篇)
上一篇:
|
下一篇:
声明:
本网站引用、摘录或转载内容仅供网站访问者交流或参考,不代表本站立场,如存在版权或非法内容,请联系站长删除,联系邮箱:site.kefu@qq.com。
相关推荐
黑莓9700手机使用说明书:[31]
阅读量:132
黑莓9700手机使用说明书:[27]
阅读量:130
黑莓9700手机使用说明书:[28]
阅读量:76
使用说明书封面怎么做
阅读量:172
使用说明书wf2651使用指南
阅读量:164
猜你喜欢
不约而同的意思是什么
度娘是什么意思
四个月念什么
什么东西不能吃
运动品牌排行榜
运动会拔河加油稿
脉管炎用什么药
许多的反义词是什么
指日可待是什么意思
按摩椅什么牌子好
猜你喜欢
契机是什么意思
妒忌的近义词是什么
殚精竭虑是什么意思
世态炎凉什么意思
frm是什么
计划生育什么时候开始的
红豆杉的养殖方法和注意事项
成长因什么而精彩
什么是胶原蛋白
乱的部首是什么