小度生活
首页
美食营养
手工爱好
生活家居
返回
小度生活
首页
美食营养
游戏数码
手工爱好
生活家居
健康养生
运动户外
职场理财
情感交际
母婴教育
时尚美容
知识问答
生活知识
搜索
惠普(康柏) HP ep7110 Home Cinema Digital :[4]
2026-02-18 12:52:28
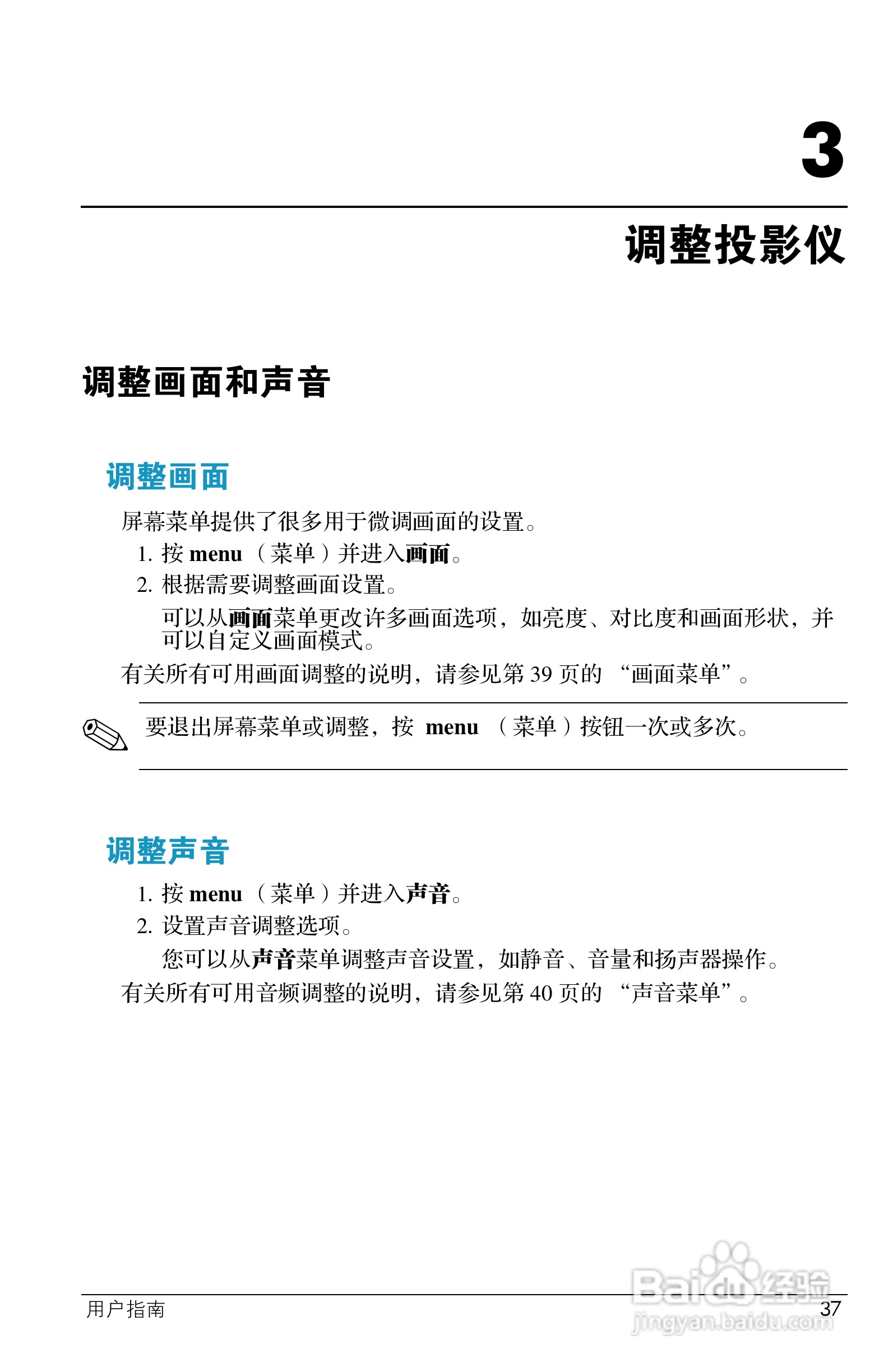
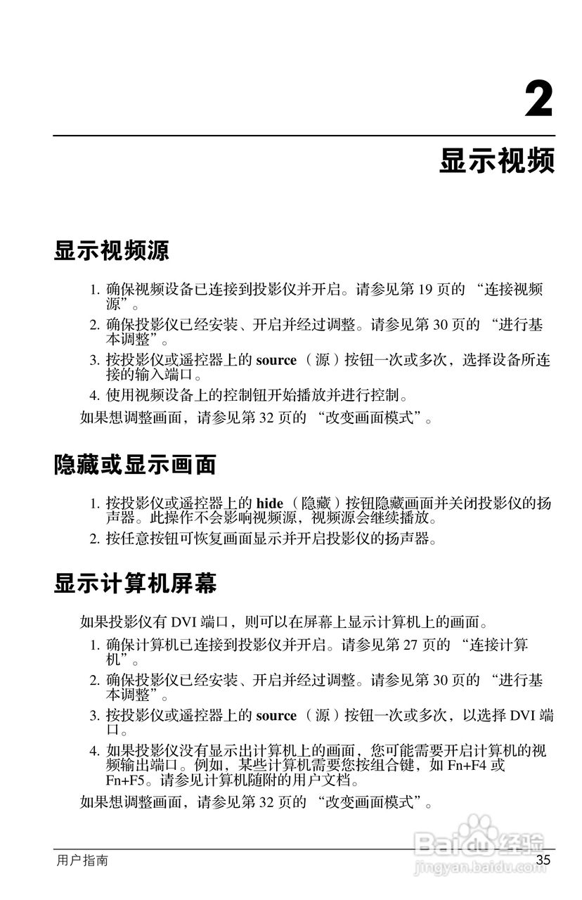
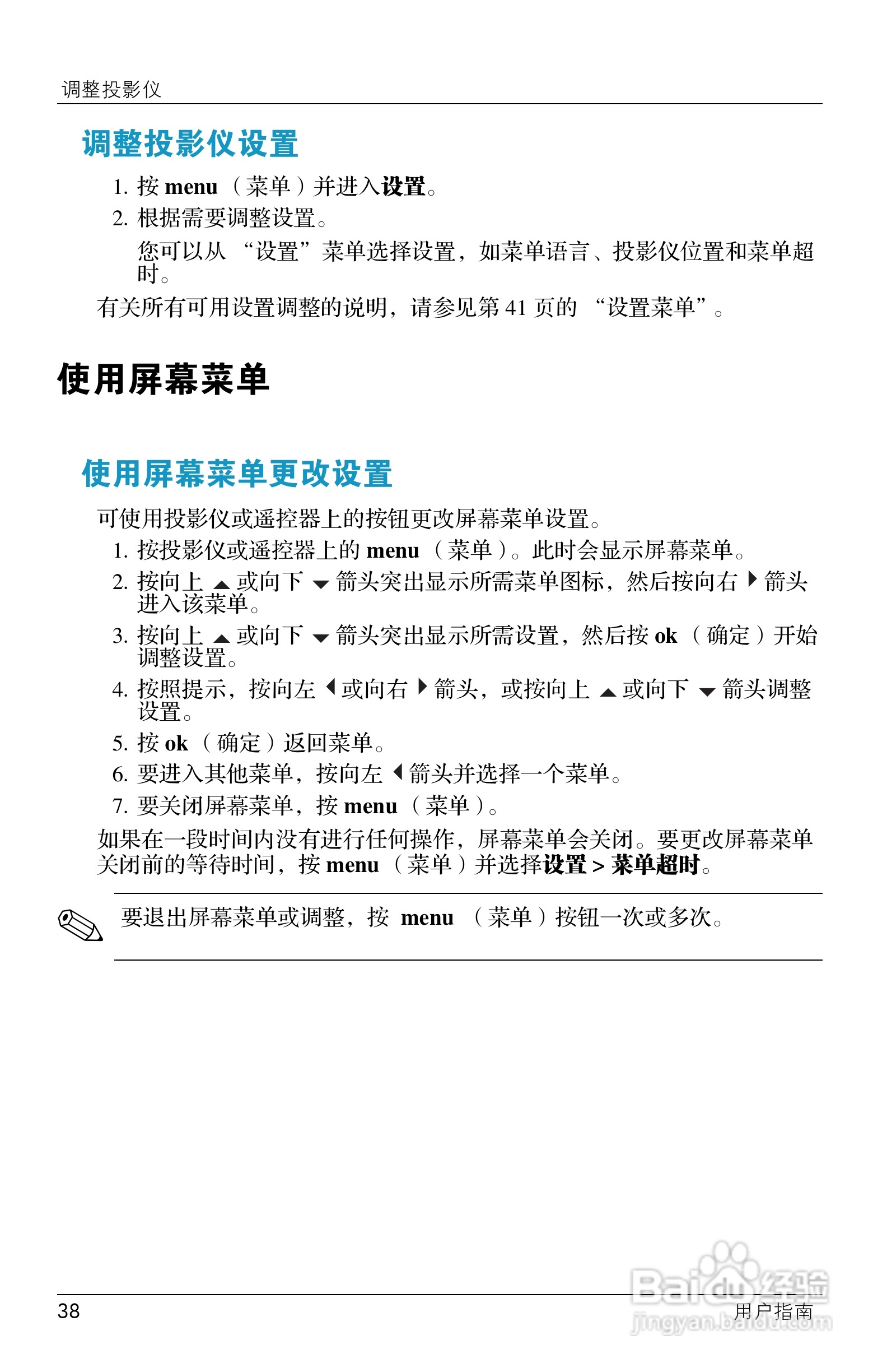
本篇为《惠普(康柏) HP ep7110 Home Cinema Digital 》,主要介绍该产品的使用方法以及常见故障解决方案。
(共篇)
上一篇:
|
下一篇:
声明:
本网站引用、摘录或转载内容仅供网站访问者交流或参考,不代表本站立场,如存在版权或非法内容,请联系站长删除,联系邮箱:site.kefu@qq.com。
相关推荐
惠普(康柏) HP ep7110 Home Cinema Digital :[7]
阅读量:88
惠普(康柏) HP ep7110 Home Cinema Digital :[3]
阅读量:84
惠普(康柏) HP ep7112 Home Cinema Digital :[7]
阅读量:132
惠普(康柏) HP ep7112 Home Cinema Digital :[5]
阅读量:117
惠普暗影精灵4怎么开键盘灯
阅读量:64
猜你喜欢
引号的作用是什么
葛根功效与作用
九龙虫能治什么病
ctr是什么意思
同仇敌忾的意思
次日是什么意思
妊娠是什么意思
通感是什么意思
什么什么什么步
bread是什么意思
猜你喜欢
求生之路3什么时候出
山行古诗的意思
洋槐蜜的作用与功效
保佑的意思
祭祀是什么意思
最近有什么电影好看
低密度脂蛋白偏高是什么意思
with是什么意思
99朵玫瑰代表什么
鸟语花香的意思